考核企业合并与合并报表甲公司是一家在境内、外上市的综合性国际能源公司,该公司在致力于内涵式发展的同时,也高度重视企业并购以实现跨越式发展,以下是该公司...

作者: rantiku 人气: - 评论: 0
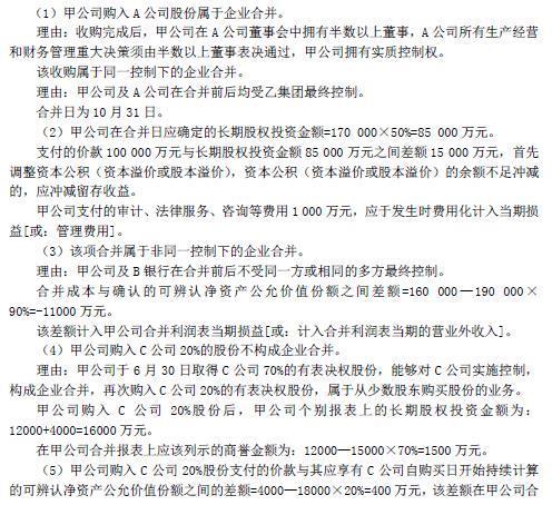
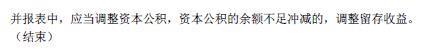
问题 考核企业合并与合并报表 甲公司是一家在境内、外上市的综合性国际能源公司,该公司在致力于内涵式发展的同时,也高度重视企业并购以实现跨越式发展,以下是该公司近年来的一些并购资料。 (1)2016年9月30日,甲公司与其母公司乙集团签订协议,以100000万元购入乙集团下属全资子公司A公司50%的有表决权股份。收购完成后,A公司董事会进行重组。7名董事中4名由甲公司委派,A公司所有生产经营和财务管理重大决策须由半数以上董事表决通过,9月30日,A公司的净资产账面价值为160000万元,可辨认净资产公允价值为180000万元。10月1日,甲公司向乙集团支付了100000万元。10月31日,甲公司办理完毕股权转让手续并拥有实质控制权。A公司当日的净资产账面价值为170000万元,可辨认净资产公允价值为190000万元,此外,甲公司为本次收购发生审计、法律服务、咨询等费用1000万元。 (2)2016年6月30日,甲公司决定进军银行业。其战略目的是依托油气主业,进行产融结合,实现更好发展。2016年11月1日,甲公司签订协议以160000万元的对价购入与其无关联关系的B银行90%的有表决权股份,2016年11月30日,甲公司支付价款并取得实质控制权,B银行当日净资产账面价值为180000万元,可辨认净资产公允价值为190000万元。 (3)2017年上半年,欧债危机继续蔓延扩大,世界经济复苏乏力,我国经济也面临较大的下行压力,受此影响,我国成品油销量增速放缓,C公司是一家与甲公司无关联关系的成品油销售公司,拥有较好的营销网络,但受市场形势影响上半年经营业绩不佳,经多次协商,甲公司于2017年6月30日以12000万元取得了C公司70%的有表决权股份,能够实施控制。C公司当日可辨认净资产公允价值为15000万元。8月31日,甲公司又以4000万元取得了C公司20%的有表决权股份。C公司自6月30日始持续计算的可辨认净资产公允价值为18000万元。 假定不考虑其他因素。 要求: (1)根据资料(1),指出甲公司购入
选项 A公司股份是否属于企业合并,并简要说明理由;如果属于企业合并,指出属于同一控制下的企业合并还是非同一控制下的企业合并,并简要说明理由,同时指出合并日(或购买日)。 (2)根据资料(1),计算甲公司在合并日(或购买日)应确定的长期股权投资金额,简要说明支付的价款与长期股权投资金额之间差额的会计处理方法,简要说明甲公司支付的审计、法律服务、咨询等费用的会计处理方法。 (3)根据资料(2),指出该项合并属于同一控制下的企业合并还是非同一控制下的企业合并,并简要说明理由;计算甲公司合并成本与确认的可辨认净资产公允价值份额之间的差额,并简要说明该差额的会计处理方法。 (4)根据资料(3),指出甲公司购入C公司20%股份是否构成企业合并,并简要说明理由,计算甲公司购入C公司20%股份后,甲公司个别报表2的长期股权投资金额,以及在甲公司合并报表上应该列示的商誉金额。 (5)根据资料(3),计算甲公司购入C公司20%股份支付的价款与其应享有C公司自购买日开始持续计算的可辨认净资产公允价值份额之间的差额,并简要说明该差额的会计处理方法。
答案
解析

猜你喜欢

发表评论
更多 网友评论0 条评论)
暂无评论

访问排行

Copyright © 2012-2014 恰考网 Inc. 保留所有权利。 Powered by tikuer.com

页面耗时0.0359秒, 内存占用1.04 MB, Cache:redis,访问数据库16次