差错更正 甲公司为上市公司,以生产销售玩具为主营业务,按照当年实现净利润的l0%提取法定盈余公积。2016年3月,会计师事务所对甲公司2015年度财务报表...

作者: rantiku 人气: - 评论: 0
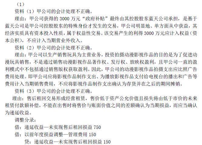
问题 差错更正 甲公司为上市公司,以生产销售玩具为主营业务,按照当年实现净利润的l0%提取法定盈余公积。2016年3月,会计师事务所对甲公司2015年度财务报表进行审计时,现场审计人员关注到其2015年以下交易或事项的会计处理: (1)蓝天公司是甲公司的控股股东。2015年,蓝天公司与甲公司及其所在地县级人民政府达成三方协议,由蓝天公司先支付给县政府3000万元,再由县政府以政府补助的形式支付给甲公司。 甲公司会计处理:甲公司收到了县政府拨付的3000万元后,作为政府补助计入当期营业外收入。 (2)为促进玩具销售,甲公司投资拍摄动漫影视作品。在获得国产电视动画片发行许可证,并在省版权局进行版权登记拥有版权之后,甲公司将影视作品制作支出确认为存货;将为播放影视作品支付给电视台的播出、广告等费用计入当期销售费用;销售动漫玩具产品时,每月按动漫玩具实现的销售收入占预计总销量收入(动漫玩具未来3年预计收入)的比例对影视剧投资支出金额进行摊销,确认为营业成本。 (3)1月1日,甲公司与乙公司签订资产转让合同。合同约定,甲公司将其办公楼以4500万元的价格出售给乙公司,同时甲公司自2015年1月1日至2019年12月31日止期间可继续使用该办公楼,但每年末需支付乙公司租金300万元,期满后乙公司收回办公楼。当日,该办公楼账面原值为6000万元,己计提折旧750万元,未计提减值准备,预计尚可使用年限为35年;同等办公楼的市场售价为5500万元;市场上租用同等办公楼需每年支付租金520万元。1月10日,甲公司收到乙公司支付的款项,并办妥办公楼的产权变更手续。 甲公司会计处理:2015年确认营业外支出750万元,管理费用300万元。 (4)1月10日,甲公司与丙公司签订建造合同,为丙公司建造一项大型设备。合同约定,设备总造价为450万元,工期自2015年1月10日起l年半。如果甲公司能够提前3个月完工,丙公司承诺支付奖励款60万元。当年,由于材料和人工成本上涨等因素的影响,甲公司实际发生建造成本350万元,预计为完成合同尚需发生成本l50万元,工程结算合同价款280万元,实际收到价款270万元。假定工程完工进度按累计实际发生的合同成本占合同预计总成本的比例确定。年末,工程能否提前完工尚不确定。 甲公司会计处理:2015年确认主营业务收入357万元,结转主营业务成本350万元,“工程施工”科目余额357万元与“工程结算”科目余额280万元的差额77万元列入资产负债表存货项目中。 (5)10月20日,甲公司向丁公司销售M型号钢材一批,售价为l 000万元,成本为800万元,钢材已发出,款项已收到。根据销售合同约定,甲公司有权在未来一年内按照当时的市场价格自丁公司回购同等数量、同等规格的钢材。截至12月31日,甲公司尚未行使回购的权利。据采购部门分析,该型号钢材市场供应稳定。 甲公司会计处理:2015年,确认其他应付款1000万元,同时将发出钢材的成本结转至“发出商品”科目。 (6)12月30日,甲公司与辛银行签订债务重组协议。协议约定,如果甲公司于次年6月30日前偿还全部长期借款本金8000万元,辛银行将豁免甲公司2015年度利息400万元以及逾期罚息l40万元。根据内部资金筹措及还款计划,甲公司预计在2016年5月还清上述长期借款。 甲公司会计处理:2015年,确认债务重组收益400万元,未计提l40万元逾期罚息。 (7)12月31目,因合同违约被诉案件尚未判决,经咨询法律顾问后,甲公司认为很可能赔偿的金额为800万元。2016年2月5日,经法院判决,甲公司应支付赔偿金500万元。当事人双方均不再上诉。甲公司会计处理:2015年末,确认预计负债和营业外支出800万元;法院判决后未调整2015年度财务报表。假定甲公司2015年度财务报表于2016年3月31日。本题不考虑增值税、所得税及其他因素。 要求: (1)根据资料(1)和(2)判断甲公司会计处理是否正确,并简要说明判断依据,并指出正确的会计处理。 (2)根据资料(3)至(4),逐项判断甲公司会计处理是否正确,并简要说明判断依据。对于不正确的会计处理,编制相应的调整分录。 (3)根据资料(5)至(7),逐项判断甲公司会计处理是否正确,并简要说明判断依据。对于不正确的会计处理,编制相应的调整分录。 (4)计算甲公司2015年度财务报表中存货、营业收入、营业成本项目的调整金额(减少数以“-”表示)。
选项
答案
解析

猜你喜欢

发表评论
更多 网友评论0 条评论)
暂无评论

访问排行

Copyright © 2012-2014 恰考网 Inc. 保留所有权利。 Powered by tikuer.com

页面耗时0.0469秒, 内存占用1.05 MB, Cache:redis,访问数据库20次