上市公司甲集团公司是ABC会计师事务所的常年审计客户,主要从事化工产品的生产和销售。A注册会计师负责审计甲集团公司2015年财务报表,确定集团财务报表整体...

作者: rantiku 人气: - 评论: 0
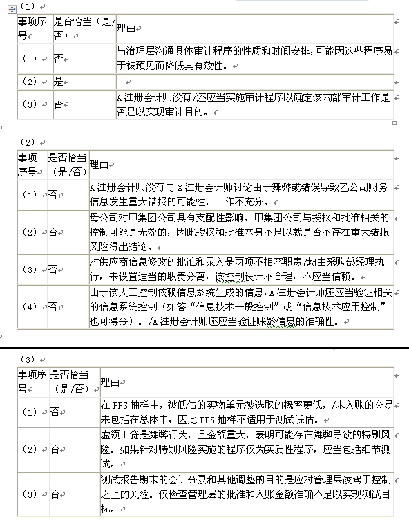
问题 上市公司甲集团公司是ABC会计师事务所的常年审计客户,主要从事化工产品的生产和销售。A注册会计师负责审计甲集团公司2015年财务报表,确定集团财务报表整体的重要性为200万元。   资料一:   甲集团公司有一个子公司和一个联营企业,与集团审计相关的部分信息摘录如下: 资料二:   A注册会计师制定了甲集团公司总体审计策略,部分内容摘录如下:   (1)A注册会计师拟在审计计划阶段与治理层沟通,主要内容为:注册会计师与财务报表审计相关的责任、注册会计师的独立性、计划的审计范围以及具体审计程序的性质和时间安排。   (2)X注册会计师未能参与集团项目组对集团财务报表重大错误风险的讨论。A注册会计师拟另行安排时间与X注册会计师进行沟通,并向其通报集团项目组讨论的情况。   (3)甲集团公司内部审计部门于2015年测试了集团层面内部控制的有效性。A注册会计师拟信赖集团层面控制,通过与人员讨论和阅读内部审计报告,评价了内部审计人员的测试工作,拟利用其测试结果,并认为该工作足以实现审计目的。   资料三:   A注册会计师在审计工作底稿中记录了具体审计计划,部分内容摘录如下:   (1)A注册会计师参与X注册会计师实施的风险评估程序性质和范围包括:1)与X注册会计师讨论对集团而言重要的乙公司业务活动;2)复核X注册会计师对识别出的导致集团财务报表发生重大错报的特别风险形成的审计工作底稿。   (2)2015年,甲集团公司以500万元向具有支配性影响的母公司购买一项资产,A注册会计师了解到该交易已经董事会授权和批准,因此,认为不存在重大错报风险,拟通过检查合同等相关支持性文件获取审计证据。   (3)甲集团公司将经批准的合格供应商信息录入信息系统形成供应商主文档,生产部员工在信息系统中填制连续编号的请购单时只能选择该主文档中的供应商。供应商的变动须由采购部经理批准,并由其在系统中更新供应商主文档。A注册会计师认为该内控设计合理,拟予以信赖。   (4)甲集团公司采用账龄分析法对部分应收账款计提坏账准备,财务人员根据信息系统生成的账龄信息计算坏账准备金额,由财务经理复核并报财务总监批准。A注册会计师拟询问财务经理和财务总监,检查复核与批准记录,以测试该控制运行的有效性。   资料四:   A注册会计师在审计工作底稿中记录了审计程序的执行情况,部分内容摘录如下:   (1)甲集团公司的销售费用存在低估风险,预计错报率低于10%,总体规模在2000以上,A注册会计师采用PPS抽样方法,对销售费用实施了细节测试。   (2)甲集团公司2015年发生一起员工虚领工资事件,金额180万元。考虑到相关控制存在缺陷,A注册会计师未予以信赖,通过实施实质性分析程序获取了与职工薪酬相关的审计证据。   (3)A注册会计师在测试甲集团公司临近2015年末的会计记录和其他调整时,选取了35笔符合预定特征的样本项目,检查这些会计分录和其他调整是否获得管理层批准,入账金额是否准确,未发现错误。   要求:   (1)针对资料二第(1)至(3)项,结合资料一,假定不考虑其他条件,逐项指出A注册会计师的处理是否恰当。如不恰当,简要说明理由。   (2)针对资料三第(1)至(6)项,结合资料一,假定不考虑其他条件,逐项指出A注册会计师的处理是否恰当。如不恰当,简要说明理由。   (3)针对资料四,分析
选项 A注册会计师处理是否恰当,如果不恰当并说明理由;
答案
解析

猜你喜欢

发表评论
更多 网友评论0 条评论)
暂无评论

访问排行

Copyright © 2012-2014 恰考网 Inc. 保留所有权利。 Powered by tikuer.com

页面耗时0.0322秒, 内存占用1.04 MB, Cache:redis,访问数据库17次