上市公司甲公司系ABC 会计师事务所的常年审计客户,从事房地产开发业务。XYZ 公司是ABC 会计师事务所的网络事务所。在对甲公司2013 年度财务报表执...

作者: rantiku 人气: - 评论: 0
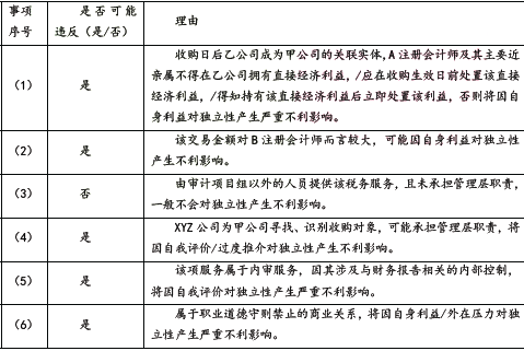
问题 上市公司甲公司系ABC 会计师事务所的常年审计客户,从事房地产开发业务。XYZ 公司是ABC 会计师事务所的网络事务所。在对甲公司2013 年度财务报表执行审计的过程中存在下列事项: (1)2013 年10 月,甲公司收购了乙公司25%的股权,乙公司成为甲公司的重要联营公司。审计项目组经理A 注册会计师在收购生效日前一周得知其妻子持有乙公司发行的价值1 万元的企业债券,承诺将在收购生效日后一个月内出售该债券。 (2)2013 年12 月,审计项目组成员B 注册会计师通过银行按揭,按照市场价格500 万元购买了甲公司出售的公寓房一套。 (3)甲公司聘请ABC 会计师事务所为其提供税务服务,服务内容为协助整理税务相关资料。ABC 会计师事务所委派审计项目组以外的人员提供该服务,不承担管理层职责。 (4)甲公司拟进军新的产业,聘请XYZ 公司作为财务顾问,为其寻找、识别收购对象。双方约定服务费为10 万元,该项收费对
选项 ABC 会计师事务所不重大。 (5)甲公司内审部负责对所有子公司的内部控制进行评价。由于缺乏人手,甲公司聘请XYZ 公司对其中3 家子公司与财务报告相关的内部控制实施测试,并将结果汇报给甲公司内审部。该3 家子公司对甲公司不重大。 (6)甲公司的子公司丁公司从事咨询业务。2013 年2 月,丁公司与XYZ 公司合资成立了一家咨询公司。 要求: 针对上述第(1)至(6)项,逐项指出是否可能存在违反中国注册会计师职业道德守则有关独立性规定的情况,并简要说明理由。
答案
解析

猜你喜欢

发表评论
更多 网友评论0 条评论)
暂无评论

访问排行

Copyright © 2012-2014 恰考网 Inc. 保留所有权利。 Powered by tikuer.com

页面耗时0.0354秒, 内存占用1.04 MB, Cache:redis,访问数据库20次