甲公司主要从事小型电子消费品的生产和销售,是ABC会计师事务所的常年审计客户。A注册会计师负责审计甲公司2016年度财务报表。在审计资产负债表的存货项目时...

作者: rantiku 人气: - 评论: 0
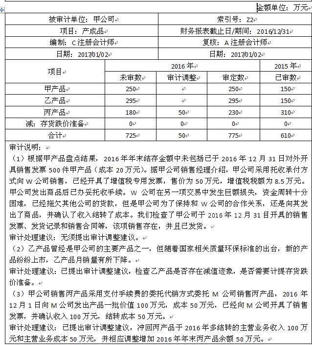
问题 甲公司主要从事小型电子消费品的生产和销售,是ABC会计师事务所的常年审计客户。A注册会计师负责审计甲公司2016年度财务报表。在审计资产负债表的存货项目时,A注册会计师的相关审计工作底稿记录了如下内容: 资料一: 资料二: 要求: (1)针对资料一的审计说明(1)至(3),假定不考虑其他条件,逐项指出相关审计处理建议是否存在不当之处,并简要说明理由。如果存在不当之处,简要提出改进建议。 (2)针对资料二的审计说明(1)至(3),假定不考虑其他条件,逐项指出相关审计处理建议是否存在不当之处,并简要说明理由。如果存在不当之处,简要提出改进建议。 (3)假定甲公司存在财务报表层次重大错报风险,作为审计项目组负责人,A注册会计师应当考虑采取哪些总体应对措施。 (4)假定评估的甲公司财务报表层次重大错报风险属于高风险水平,指出A注册会计师拟实施进一步审计程序的总体方案通常更倾向于何种方案。 (5)针对评估的财务报表层次重大错报风险,在选择进一步审计程序时,A注册会计师可以通过哪些方式提高审计程序的不可预见性。 (6)假定甲公司2016年度财务报表存在舞弊导致的认定层次重大错报风险,
选项 A注册会计师应当考虑采用哪些方式予以应对。
答案
解析 针对要求(1): {图} 针对要求(2): {图1} 针对要求(3): A注册会计师应该采取以下总体应对措施: ①向项目组强调保持职业怀疑态度的必要性; ②指派更有经验或具有特殊技能的审计人员,或利用专家的工作; ③提供更多的督导; ④在选择拟实施的进一步审计程序时融入更多的不可预见的因素; ⑤对拟实施审计程序的性质、时间和范围做出总体修改。 针对要求(4): 在选择进一步审计程序的总体方案通常更倾向于实质性方案。 针对要求(5): 注册会计师可以通过以下方式提高审计程序得不可预见性: ①对某些以前未测试的低于设定的重要性水平或风险较小的账户余额和认定实施实质性程序; ②调整实施审计程序的时间,使其超出被审计单位的预期; ③采取不同的审计抽样方法,使2016年度审计中抽取的测试样本与以前有所不同; ④选取不同的地点实施审计程序,或预先不告知被审计单位所选定的测试地点。 针对要求(6): 应考虑通过下列方式,应对舞弊导致的认定层次重大错报风险: ①改变拟实施审计程序的性质,以获得更为可靠、相关的审计证据或获取其他佐证性信息,包括更加重视实地观察或检查,在实施函证程序时改变常规函证内容,询问被审计单位的非财务人员等; ②改变实质性程序的时间,包括在期末或接近期末实施实质性程序,或针对本期较早时间发生的交易事项或贯穿于本会计期间的交易事项实施测试; ③改变审计程序的范围,包括扩大样本规模,采用更详细的数据实施分析程序等。
发表评论
更多 网友评论0 条评论)
暂无评论

访问排行

Copyright © 2012-2014 恰考网 Inc. 保留所有权利。 Powered by tikuer.com

页面耗时0.0402秒, 内存占用1.04 MB, Cache:redis,访问数据库17次