2016年12月ABC会计师事务所接受委托,对甲公司2016年财务报表实施审计,甲公司主要从事电子产品的生产和销售业务。A注册会计师担任项目合伙人。A注册...

作者: rantiku 人气: - 评论: 0
问题 2016年12月ABC会计师事务所接受委托,对甲公司2016年财务报表实施审计,甲公司主要从事电子产品的生产和销售业务。A注册会计师担任项目合伙人。A注册会计师在审计工作底稿中记录了所了解的甲公司情况及其环境,部分内容摘录如下: 资料一: (1)甲公司从2015年起推出针对经销商的返利计划,根据经销商已付款的采购额的5%的比例,在年度终了后12个月内向经销商支付返利。甲公司未与经销商就返利计划签订书面协议,而由销售人员口头传达。 (2)2016年12月,一名销售部已离职员工向甲公司董事会举报,称销售经理和财务经理串通,销售经理挪用了一笔现销收入300万元。甲公司已对此事展开调查,目前尚无结论。 (3)2016年年初,甲公司在8个城市新设了售后服务处,使售后服务处增加到20个,同时售后服务处人员增加了40%。 (4)2016年年末,甲公司新购入了一批新的运输设备用于销售,并淘汰了旧的运输设备。 (5)2016年甲公司启用了新的财务信息系统,由于新系统的相关数据模块运行不够稳定,运算结果有时存在误差,因此采用手工录入方式予以修正,并且只有财务经理有权在系统中录入修正数据。 (6)2016年12月,甲公司首次获得200万元政府补助。相关文件规定,该补助系甲公司2017年的新产品研发补助。 资料二: A注册会计师在审计工作底搞中记录了所获取的甲公司财务数据,部分内容摘录如下: 资料三: A注册会计师在审计作底稿中记录了实施的相关实质性程序,部分内容摘录如下: (1)取得8个新设销售服务处的办公室租赁合同,连同以前年度获取的12个销售服务处的租赁合同,估算本年度办公室租金费用。 (2)检查2015年度计提的销售返利的实际支付情况,并向管理层询问予以佐证,评估2015年度计提的销售返利金额的合理性。 (3)检查2017年度初收回上年度应收账款的情况。 (4)从接近2016年末发运凭证中选取样本,追查销售发票和营业收入明细账。 (5)追查销售发票上的详细信息至发运凭证、经批准的商品价目表和客户订购单。 (6)检查针对2016年12月收到的政府补助的预期使用计划书。 资料四:
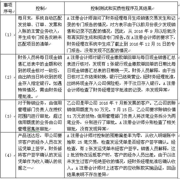
选项 A注册会计师在审计工作底稿中记录了实施的控制测试和实质性程序及其结果,部分内容摘录如下: 要求: (1)针对资料一第(1)项至第(6)项,结合资料二,假定不考虑其他条件,逐项判断资料一所列事项是否可能表明存在重大错报风险。如果认为存在,指出相关事项主要与哪些账户(仅限于:营业收入、销售费用、货币资金、其他应付款、应收账款、营业外收入)的哪些认定相关。 (2)针对资料三第(1)项至第(6)项逐项判断对发现根据资料一识别的认定层次重大错报是否直接有效。如果直接有效,指出资料三所列实质性程序与资料一的第几个事项的认定层次重大错报风险直接相关,并简要说明理由。 (3)针对资料四第(1)至(4)项,假定这些控制设计的有效并得到执行,根据控制测试和实质性程序及其结果,逐项指出所列控制运行是否有效,如认为运行无效,简要说明理由。
答案
解析 针对要求(1): 针对资料一的事项(1)可能存在两种情况: 1.X产品2016年销售返利/经销商已付款的采购额=150/(3150+1750-2450)*100%=6.12%,超过了已知“根据经销商已付款的采购额的5%”,多计提了销售返利,多借了“主营业务收入——销售返利”,影响营业收入的完整性。[本年的收入+去年的应收账款-经销商已付款的采购额=本年年末的应收账款,所以经销商已付款的销售额=本年的收入+去年的应收账款-本年年末的应收账款=3150+1750-2450=2450(万元)。] 2.甲公司从2015年起推出针对经销商的返利计划,根据经销商已付款的采购额的5%的比例,在年度终了后12个月内向经销商支付返利,但是有60万元还没支付,可能由于“甲公司未与经销商就返利计划签订书面协议,而由销售人员口头传达”,去年计提的销售返利中有60万元的是没有传达到的,其他应付款的存在认定存在重大错报风险。] 针对要求(2): 针对要求(3):

猜你喜欢

发表评论
更多 网友评论0 条评论)
暂无评论

访问排行

Copyright © 2012-2014 恰考网 Inc. 保留所有权利。 Powered by tikuer.com

页面耗时0.0297秒, 内存占用1.04 MB, Cache:redis,访问数据库16次