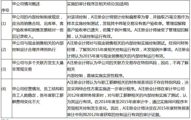
甲公司主要生产和销售汽车零部件。A注册会计师自2012年起负责审计甲公司的财务报表。在2015年度财务报表审计中,A注册会计师了解的相关情况、实施的部分审...

作者: rantiku 人气: - 评论: 0
问题 甲公司主要生产和销售汽车零部件。A注册会计师自2012年起负责审计甲公司的财务报表。在2015年度财务报表审计中,
选项 A注册会计师了解的相关情况、实施的部分审计程序及相关结论(如适用)摘录如下: 要求: 针对以上资料中所述的审计程序及相关结论(如适用)。假定不考虑其他条件,逐项指出其是否恰当,并简要说明理由。将答案直接填入答题区的相应表格内。
答案
解析

猜你喜欢

发表评论
更多 网友评论0 条评论)
暂无评论

访问排行

Copyright © 2012-2014 恰考网 Inc. 保留所有权利。 Powered by tikuer.com

页面耗时0.0251秒, 内存占用1.03 MB, Cache:redis,访问数据库17次