髙速公路项目题干问题1、从环境保护角度考虑,跨A河大桥桥位选址是否可行?说明理由。2、给出本项目隧道工程生态环境影响评价需要关注的主要...

作者: rantiku 人气: - 评论: 0
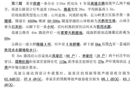
问题 髙速公路项目 题干 问题 1、从环境保护角度考虑,跨A河大桥桥位选址是否可行?说明理由。 2、给出本项目隧道工程生态环境影响评价需要关注的主要内容。 3、为保护湿地,本项目施工布置时应采取哪些措施? 4、分别说明声环环境影响评价时张家庄、李家庄适用的声环境功能区类别。 5、简要说明对李家庄需采取的噪声防治措施。
选项
答案
解析 1、从环境保护角度考虑,跨A河大桥桥位选址是否可行?说明理由。 答:不可行。理由如下: 拟建桥位下游5km范围内有饮用水源地取水口,则桥位处可能处于该饮用水源地的一、二级保护区,或准保护区;根据《中华人民共和国水污染防治法》,在饮用水源保护区内禁止建设与供水无关的设施。该项目应进行线位 如果建设该大桥,施工期由于需在该河设置3处桥墩,若措施不当,可能会对下游取水口造成不利影响;营运期存在运输危险化学品车辆事故的环境风险,则会对水源地水质造成严重污染,直接影响县城居民饮水。 【点评分析】:本题有一些争议,因为现实中在水源保护区建设公路、铁路的情况是存在的,而且环保部还曾有一个法律解释。但本题告诉是在“5公里范围内”,没有说定是5公里处,而且问题有个前提条件,就是从“环保角度"考虑,没让从工程等方面再考虑。考生要明白出题者的用意,从考题知识点出发,就能得分,千万不要钻牛角尖。 2、给出本项目隧道工程生态环境影响评价需要关注的主要内容。 答:(1)隧道弃渣的利用及弃渣场选址对土地、植被的破坏及其水土流失的不利影响,特别是山脚下有居民饮用水源小河,弃渣若弃入小河河道,则对居民饮用水造成不利影响; (2)关注隧道工程对洞顶天然次生林的不利影响,特别是由于隧道施工抽排水是否会导致地下水位下降,隧道影响山体地下水径流与补排而影响次生林的生长; (3)隧道施工是否会造成山体崩塌、滑坡、泥石流等地质灾害,进而加剧生态破坏: (4)隧道工程与周边景观的协调性问题; (5)关注隧道对山体石灰岩含水层地下水水文特征的影响,包括水位、补排及径流等的影响等,特别是由于隧道工程建设对山脚下小河的影响,造成山体向小河补给量减少,进而影响山脚下以小河作为饮用水源的居民的供水闲难: (6)隧道施工中的人员活动及机械噪声、爆破噪声对周边野生动物的影响。 【点评分析】:对于高速公路项目而言,燧道工程得生态环境影响一直是重点内容,考试也出现过多次。回答此题应从隧道工程得特点与影响对象出发,考生务必理解熟记之。 3、为保护湿地,本项目施工布置时应釆取哪些措施? 答:(1)该湿地为重要的天然湿地,施工时不得在其保护范围内(或靠近湿地径流补给区的区域)设置各类临时用地,包括取土场、弃土场、施工营地、物料堆放场、沥青拌合站等; (2)施工生产废水和生活废水处理设施不设在湿地范围内; (3)施工所产生的各类固体废物和生活垃圾及处理站远离湿地; (4)运输便道尽量远离湿地。 【点评分析】:本题实际考察施工期水环境保护措施,无非保护对象为湿地。施工期主要是临时施工场地、“三场”、运输便道等,还有就是施工人员产生的污水和生活垃圾,施工生产废水一般经过沉淀处理不外排。 4、分别说明声环环境影响评价时张家庄、李家庄适用的声环境功能区类别。 答:(1)张家庄话用于1类或2类声环境功能区:因其在红线45±5m范围外,且为居民集中区,但为交通干线经过的村庄;根据《声环境质量标准》,原则上执行1类功能区,局部(前排)作为2类功能区; (2)李家庄包括前排在内的红线45±5m范围内居民适用于k类声环境功能区,红线45±5m范围外适用于2类功能区:因为李庄村规模较小,且前排位于红线范围内,应视不同情况划分,根据《声环境质量标准》及声功能区划分技术要求,分别活用干紐类和2类。 【点评分析】:本题实际考察的是声环境质量标准适用与声环境功能区划的问题。本来声环境功能区划不是环评所能决定的,应由地方政府或其所属环境保护主管部门划定。但这里前提条件说是在“声环境影响评价时”,环评单位在申请确认评价标准时,以及地方环保部门在确认标准时,一般是这样申请并获得确认的。对于此题,考生须有公路项目环评实践才能回答好。 5、简要说明对李家庄需釆取的噪声防治措施。 答:(1)合理规划布局:尽可能避绕;或在有关规划文件中明确李家庄与高速公路之间间隔一定的距离:或采取整体搬迁或部分搬迁或置换,特别是前排距离红线一定范围内受影响的住宅;在4a类声环境功能内进行绿化或作为交通服务设施、仓储物流设施等非噪声敏感性应用。 (2)噪声源控制:根据实际情况,釆用高架路、高路堤或低路堑等道路形式,以及能够降低噪声污染的桥涵构造和形式;并釆用低噪声路面技术和材料。 (3)传声途径噪声削减:考虑设置声屏障;合理利用地物地貌、绿化带等作为隔声屏障;绿化带宜根据当地自然条件选择枝叶繁茂、生长迅速的常绿植物,乔、灌、草应合理搭配密植。 (4)敏感建筑物噪声防护:合理安排房间的使用功能(如居民住宅在面向道路一侧设计作为厨房、卫生间等非居住用房);釆取被动防护措施(如隔声门直、通风消声窗等)。 (5)加强交通噪声管理:釆取限鸣(含禁鸣)、(含禁行)、限速等措施,合理控制道路交(车流量、车速、车型等),降低交通噪声。 【点评分析】:本题答的有些偏多,其实答关键条目和关键词就可,主要为了便于考生复习。噪声防治措施无外乎就所列五大方面,考生应认真领会并掌握之,每年考试均会涉及。

猜你喜欢

发表评论
更多 网友评论0 条评论)
暂无评论

访问排行

Copyright © 2012-2014 恰考网 Inc. 保留所有权利。 Powered by tikuer.com

页面耗时0.0405秒, 内存占用1.05 MB, Cache:redis,访问数据库18次