某工程双代号网络计划如下图所示,其中关键线路有()条。A:2 B:3 C:4 D:5

作者: rantiku 人气: - 评论: 0
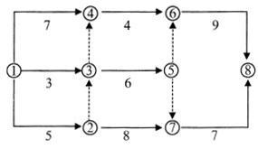
问题 某工程双代号网络计划如下图所示,其中关键线路有()条。
选项 A:2 B:3 C:4 D:5
答案 B
解析 本题考查的是关键线路的判断。关键线路有三条,分别为:①→④→⑥→⑧;①→②→⑦→⑧;①→②→③→⑤→⑥→⑧。

猜你喜欢

发表评论
更多 网友评论0 条评论)
暂无评论

访问排行

Copyright © 2012-2014 恰考网 Inc. 保留所有权利。 Powered by tikuer.com

页面耗时0.0410秒, 内存占用1.03 MB, Cache:redis,访问数据库20次