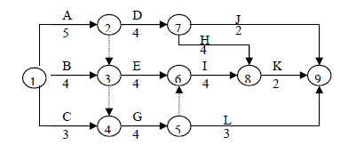
某双代号网络计划如下图所示,其关键线路有( )条。 A 1 B 2 C 3 D 4

作者: rantiku 人气: - 评论: 0
问题 某双代号网络计划如下图所示,其关键线路有( )条。
选项 A 1 B 2 C 3 D 4
答案 C
解析

猜你喜欢

发表评论
更多 网友评论0 条评论)
暂无评论

访问排行

Copyright © 2012-2014 恰考网 Inc. 保留所有权利。 Powered by tikuer.com

页面耗时0.0310秒, 内存占用1.03 MB, Cache:redis,访问数据库19次