三、教学语言技能   (一)教学语言技能的含义   教师在课堂上用来阐明教材、传授知识、组织练习,不断激发学生积极的学习情绪,以完成教学任务所...

作者: rantiku 人气: - 评论: 0
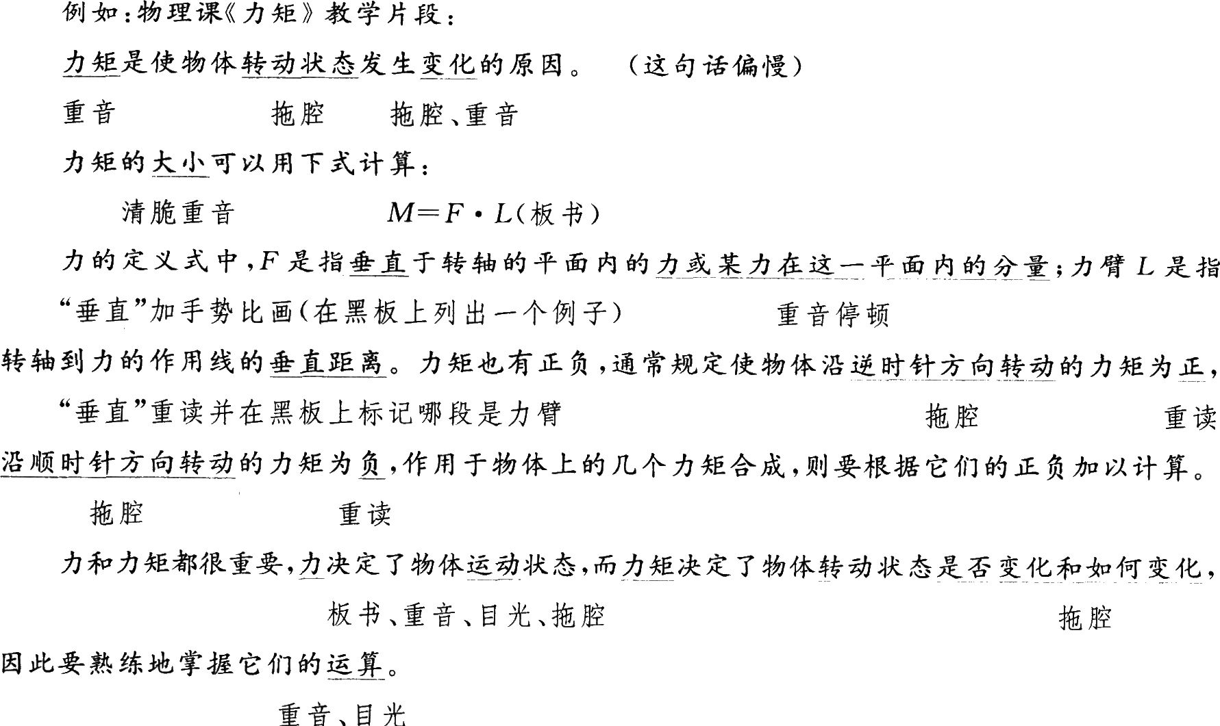
问题   三、教学语言技能   (一)教学语言技能的含义   教师在课堂上用来阐明教材、传授知识、组织练习,不断激发学生积极的学习情绪,以完成教学任务所运用的语言,就叫作教学语言。   教师的语言表达形式是多样的,主要有:   1.课堂口语,即口头表达。   2.书面语言,即书面文字表达,如板书等。   3.体态语言,即用示范性或示意性动作来表达思想。   (C)教学语言的基本特征   1.教育性   教师语言教育作用的发挥同教师个人的威信有直接的关系,也和社会、家长对教师的态度有密切的关系。   教师要培养学生的优良品质,首先自己要做到言行一致,兢兢业业,克己奉公,无私无畏,诚实勇敢。无数事实证明,教师能以身作则,威信就高,教育效果就好;反之,就没有威信,效果就差。   2.学科性   教学语言应正确地使用专业术语,否则就会引起学科性错误。   例如:生物课《血液循环》中有关动脉、静脉、动脉血、静脉血等术语的运用。教材中指出:“动脉是把血液从心脏输送到身体各部分去的血管。”“静脉是把血液从身体各部分送回心脏的血管。”“动脉血是血红蛋白与氧结合后形成的富含氧气、颜色鲜红的血。”“静脉血是血红蛋白与氧分离后与二氧化碳结合,形成的缺少氧气、颜色暗红的血。”教学中不能讲在动脉里流动的是动脉血,静脉里流动的是静脉血等,这样讲就会影响学生对肺循环和体循环意义的正确理解。   教学语言应处理好通俗语言与学科术语的关系。有时为了使讲解生动有趣,需要采用比较通俗的语言,但是这种语言仍然应该是优美的,不失学科性的。   例如:试比较介绍解剖蟾蜍方法时的两种语言表达的差异。   A.我们要解剖的是蟾蜍,也就是通常所说的“癞蛤蟆”。处死之后,放置在解剖盘上,腹面向上,用大头钉固定四肢,然后进行解剖。解剖时左手拿镊子,右手拿解剖剪,从其腹部的下端镊起皮肤……   B.我们将要解剖的是癞蛤蟆,先要把它处死,然后放在这个盘子里,让它仰面朝天,用大头针扎住它的前后肢,然后把它剖开。剖的时候左手拿镊子,右手拿剪子,从肚子的下面剪开……   在A中把俗称与科学名称结合起来,正确地运用了专业术语,有利于对学生语言表达能力的培养。而在B中,把通俗化变成了庸俗化,是不可取的,失去了教学的学科性。   3.科学性   科学语言是使教学内容科学准确的重要保证。在教学中应注意用语正确,语句合乎逻辑。如果用词不正确,词语搭配不恰当,语言就会失去准确性。   例如:有的教师说:“只要同学们稍微深思一下,就会明白它的含义。”这句话就是状语和中心词搭配不当。因为“稍微”和“深思”是矛盾的,如果把“深思”改成“想”就准确了。   合乎逻辑是指教师的语言要符合客观规律,符合思维规律,并起到培养学生逻辑思维的作用。这就是说任何学科都要运用思维的形式(概念、判断、推理)来思考和表达自己的研究对象,教师必须把本学科的内在逻辑通过语言表达出来。   4.简明性   教学语言的简明性是由教育、教学的特殊任务和其特定的环境和表达方式所决定的。试讲的时间有限,在有限的时间内要把重点知识讲明白,语言的表达必须简明。   5.启发性   教学语言的启发性,是指教师的语言能调动学生的积极性。教师的语言是否具有启发性,在某种意义上来说,就是看他的语言是否拨动了学生的心弦,是否对学生产生了激励作用,是否达到了培养人才的目的。   6.可接受性   教学语言是传递教学信息的工具,要使之达到预期的效果,所用的语言必须能为学生所接受。   (三)教学语言的构成要素   教学语言由基本语言技能和特殊语言技能两方面因素构成。   1.基本语言技能   这是在社会交际中。人人都必须具备的语言技能。它包括以下几个要素。   (1)语音和吐字   语音是语言的物质材料。有了语音这一载体,才使得表达信息的符号——语言能以声音的形式发出和被感知。在交际中,特别是在教学中,对语音的基本要求是要规范,即要用普通话语音来讲话。   与语音相关的还有吐字问题,对吐字不清的形容是“嘴里像含个热饺子”,使人听不清楚。造成吐字不清楚的主要原因是发音器官(唇、齿、舌)在发相应的字音时不到位。这种问题,只要有意识地矫正,并且经常练习,养成习惯,是完全可以解决的。   (2)音量和语速   音量指声音的大小,声音小听不清楚,声音过大使人听起来会感到不舒服。音量应控制在在教室安静的情况下最后一排也能听清楚的程度。音量大小和气息控制有关。要达到一定的音量,就要注意深呼吸,要注意有控制地用气。注意音量的保持,避免听清前半句,听不清后半句。要把每一句的最后一个字都清清楚楚地送进学生的耳朵。   语速是指讲话的速度,耳朵的承受力有一定的限度,超过这一限度就听不清。每分钟200—250字为宜(播音员为350字/分钟)。   (3)语调和节奏   语调是指讲话时声音的高低升降、抑扬顿挫的变化。合度的语调,可以加强口语表达的生动性。   节奏是指讲话时的快慢变化。它和语速有联系但不是一回事,每个字音长音短时间并不一样,句中句间的停顿也长短不一,这种不一就是节奏。善于调节音程徐疾变化,形成和谐的节奏,同样可以加强口语表达的生动性。   (4)词汇   没有词就没有语言。一个人只有具备一定词汇量并能正确、熟练地运用于口头表达中,才能具有一定的口语技能。在课堂口语中,对词汇的要求是规范、准确、生动。   (5)语法   说话时要注意符合语法,否则会让人听不懂或费解。还要注意合乎逻辑规律。以上均是基本语言技能,是课堂口语的基础。   2.特殊话言技能   这是在特定的交流中形成的语言技能。教师的课堂口语技能是在课堂教学的特殊环境中形成的。在课堂上,教师要根据一定的教学目的、教学内容、教学对象来组织自己的语言,这就形成了课堂口语的特殊结构。   (1)引入   即教师用不同方式,使学生对所学内容做好心理准备,又有若干细节:   ①界限标志:指明一个新话题或新要求的开始。   ②点题、集中:指明新话题或新要求的目的。   ③指名:指定学生作答。   (2)介入   即教师用不同方式,鼓励、诱发、提示学生做出正确回答,或正确执行教师的要求,又分为:   ①提示:为使学生做出正确回答,教师揭示问题、提供知识、提示行为的依据。   ②重复:对学生的回答做重复,目的是引起全体学生的重视以做出判断。   ③追问:教师根据学生的答案(不完全正确或完全错误)提出问题,以引发思考,得到正确的回答。   (3)评核   即教师以不同的方式,处理学生的回答。在“评核”这个要素中,又有若干细节:   ①评价:对学生的回答加以分析、评论。   ②重复:教师重复学生的答案,以引起重视。   ③更正:学生的答案依然不正确,教师予以分析、更正,并给出正确答案。   ④追问:教师根据学生的答案(不完全正确或完全正确)继续提出问题,以引起学生深入而广泛的思考。   ⑤扩展、延伸:在已经得到正确答案的基础上,联系其他有关资料做分析,使学生对问题的认识更深入、更广泛。   (四)课堂体态语艺术   1.表情运用的艺术   这里所说的表情,主要指面部表情。面部表情是人类社会的一种“世界语”,一个人的喜、忧、怒、悲、恐、惊全都可从面部表情上反映出来。著名作家罗曼罗兰说:“面部表情是多少世纪培养成功的语言,是比嘴里讲的复杂千百倍的语言。”所以,教师在课堂上如能运用好面部表情语言,就可以有效地调节课堂气氛,提高教学效果。   有教育家提出:“用爱的微笑去征服学生的心灵。”教师应把微笑带进课堂,使它最大限度地发挥作用,让学生感到学习是一种乐趣而不是包袱。试讲时,建议考生走进教室时就做到面带微笑,给考官送上一缕阳光,这样才能在试讲中用热情去感染他们。   2.手势运用的艺术   在课堂教学中准确适度地运用手势,既可以传递思想,又可以表达感情,还可以增加有声语言的说服力和感染力。在音乐课堂教学中,教师运用手势还可以做相应的旋律提示。   例如:在教学欣赏小提琴协奏曲《梁山伯与祝英台》时,教师可用手势做相应的旋律提示,在欣赏第一主题(又称“爱情主题”)时,教师可根据缓慢、柔情的旋律做流畅、缓慢的画波浪线手势;乐曲转入第二部分时,教师可以用左手做相应提示,右手继续跟着旋律的起伏做相应的波动,以此转入下面部分的学习。值得注意的是,手势虽有很好的辅助教学作用,但并不是在课堂上运用得越多越好,而是要根据课堂内容和学生的实际听课状态做相应的改变,如在上述《梁山伯与祝英台》的结尾部分时,当结束部奏出最后一音,协奏曲进入展开部时,教师的手势动作便可以停止,给学生留有欣赏、想象的空间,让学生通过聆听来感受乐曲的强弱、情感的表现,在头脑中想象故事发生的情节。   总之,手势在体态语中是动作变化最快、最多、最大的,而且具有很丰富的表达力。因此,教师在课堂教学中应把手势语用得简练、适当、自然、协调、多样。   3.眼神运用的艺术   在面部表情中,眼睛能传神、会说话,最能表达细腻的感情。教师在课堂上艺术性地用好眼睛,有利于辅助教学,提高教学效果。教师在讲课时,应不时地用眼睛环视整个课堂,使学生感到你在对他讲课,调动他们的参与感。另外,局部专注能够对学生进行仔细的心理调查,还可以制止部分或个别的学生走神或骚动。教师艺术地应用眼神,对教学有很大帮助。   试讲中,考生的眼神应随知识内容、随教学情境而有所变化,并注意和考官有眼神的交流。   4.身体距离运用的艺术   人际间的距离也有信息意义,也是一种无声的体态语言。课堂教学中,教师在课堂所处的位置不同,与学生的远近不一,会给学生不同的心理感觉,产生不同的效应。有研究表明,当教师站在距学生2—3.5米的地方,就会产生一种控制效应,如果某个学生不注意听讲或行为不当,教师只要表露出开始向这个学生走去的意向,就会使这个学生迅速地改变其不当的行为。很多有经验的教师曾表示上公开课的大教室远没有在小教室上课的效果好。可见,讲究距离在课堂上的应用,可收到较好的教学效果。   试讲时,考生也应将这门艺术表现出来,适时离开讲台走近学生(学生为虚拟的),必要时可以一边念一边适宜地走动,以引起学生的注意,调动他们的积极情绪。   总之,在课堂教学中,非语言交流手段不容忽视。教师准确、适当、自然、协调地运用体态语,能更好地发挥组织、指挥、讲解的工具作用,完成“亲其师而信其道”的教学过程,从而使学生积极思考,踊跃参与,观察、分析、归纳言语,领会教师意图,悟出语言规则。因此,在教师资格考试面试试讲中,考生应该有意识地将非语言交流手段利用起来,突出无声的力量,以无声胜有声,最优化地展示自己的教学技能。      【备考提示】教学语言技能需要各位考生在练习中掌握,当习惯变成自然时,相信成功就在不远处等候各位考生了。在此,建议考生可以准备如上教学片段的详细说明,并反复练习,充分体会把握。
选项
答案
解析

猜你喜欢

发表评论
更多 网友评论0 条评论)
暂无评论

Copyright © 2012-2014 恰考网 Inc. 保留所有权利。 Powered by tikuer.com

页面耗时0.0768秒, 内存占用1.06 MB, Cache:redis,访问数据库18次