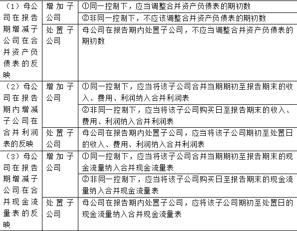
关于报告期内增减子公司,下列说法中不正确的有(  )。A.因非同一控制下的企业合并增加的子公司,应调整合并资产负债表的期初数B.因同一控制下的企业合并...

作者: rantiku 人气: - 评论: 0
问题 关于报告期内增减子公司,下列说法中不正确的有(  )。
选项 A.因非同一控制下的企业合并增加的子公司,应调整合并资产负债表的期初数 B.因同一控制下的企业合并增加的子公司,编制合并资产负债表时,应调整合并资产负债表的期初数 C.母公司在报告期内处置子公司,应当将该子公司期初至处置日的收入、费用、利润纳入合并利润表 D.报告中期新增的符合纳入合并财务报表范围条件的子公司,如无法提供可比中期合并财务报表,可不将其纳入合并范围
答案 AD
解析 选项A,因非同一控制下的企业合并增加的子公司,不应调整合并资产负债表的期初数;选项D,合并财务报表的合并范围应当以控制为基础予以确定。

猜你喜欢

发表评论
更多 网友评论0 条评论)
暂无评论

访问排行

Copyright © 2012-2014 恰考网 Inc. 保留所有权利。 Powered by tikuer.com

页面耗时0.0761秒, 内存占用1.03 MB, Cache:redis,访问数据库19次