依据《烟花爆竹安全管理条例》的规定,下列关于烟花爆竹燃放活动安全管理的说法中,正确的有()。A.禁止未成年人燃放烟花爆竹 B.主办大型焰火燃放活动应当向...

作者: tihaiku 人气: - 评论: 0
问题 依据《烟花爆竹安全管理条例》的规定,下列关于烟花爆竹燃放活动安全管理的说法中,正确的有()。
选项 A.禁止未成年人燃放烟花爆竹 B.主办大型焰火燃放活动应当向当地公安部门申请批准 C.主办大型焰火燃放活动应当向当地安全监管部门申请批准 D.在中小学校燃放烟花爆竹必须获得教育行政部门的批准 E.大型焰火燃放活动应当按照许可的燃放作业方案作业
答案 BE
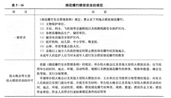
解析 未成年人的监护人应当对未成年人进行安全燃放烟花爆竹的教育。故选项A错误。申请举办焰火晚会以及其他大型焰火燃放活动,主办单位应当按照分级管理的规定,向公安部门提出申请,并提交有关材料,故选项B正确,选项C错误。禁止燃放烟花爆竹的场所见表5—16的相关内容。焰火晚会以及其他大型焰火燃放活动燃放作业单位和作业人员,应当按照焰火燃放安全规程和经许可的燃放作业方案进行燃放作业。故选项E正确。

相关内容:依据,烟花爆竹安全管理条例,规定,烟花爆竹,活动,安全管理,说法,未成年人,焰火

猜你喜欢

发表评论
更多 网友评论0 条评论)
暂无评论

访问排行

Copyright © 2012-2014 恰考网 Inc. 保留所有权利。 Powered by tikuer.com

页面耗时0.0361秒, 内存占用1.05 MB, Cache:redis,访问数据库20次