根据《安全生产事故隐患排查治理暂行规定》(国家安全生产监督管理总局令第16号),下列说法中,错误的是(  )。A.生产经营单位对承包单位的事故隐患排查、治...

作者: tihaiku 人气: - 评论: 0
问题 根据《安全生产事故隐患排查治理暂行规定》(国家安全生产监督管理总局令第16号),下列说法中,错误的是(  )。
选项 A.生产经营单位对承包单位的事故隐患排查、治理负有监督管理的职责 B.生产经营单位应保证事故隐患治理所需的资金 C.一般事故隐患由生产经营单位组织整改 D.重大事故隐患由生产经营单位安全管理部门组织制定整改方案
答案 D
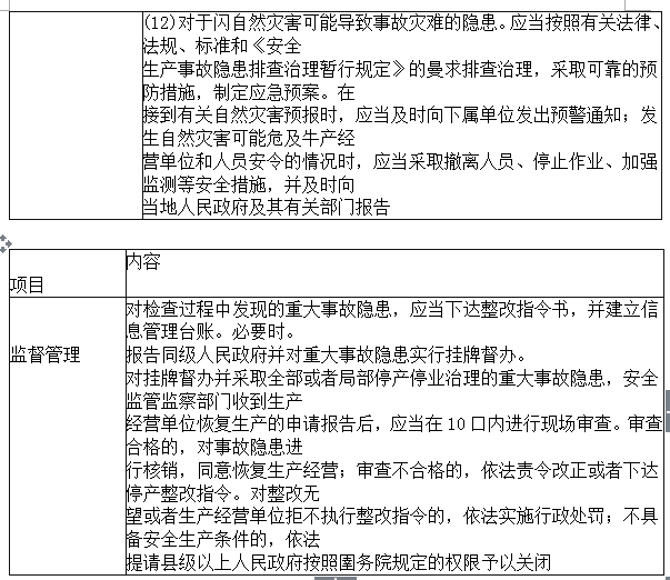
解析 本题考查的是生产经营单位的主要职责,见表2—36中相关内容。选项D中,应由生产经营单位主要负责人组织制定整改方案。 表2—36隐患排查治理

相关内容:根据,安全生产事故隐患排查治理暂行规定,国家,安全生产,监督管理,总局,说法,错误,生产经营,单位,事故,隐患

猜你喜欢

发表评论
更多 网友评论0 条评论)
暂无评论

访问排行

Copyright © 2012-2014 恰考网 Inc. 保留所有权利。 Powered by tikuer.com

页面耗时0.0436秒, 内存占用1.05 MB, Cache:redis,访问数据库19次