根据《生产经营单位安全培训规定》(国家安全生产监督管理总局令第3号),道路交通运输企业安全生产管理人员的安全生产管理初次培训时间不得少于(  )学时。A....

作者: tihaiku 人气: - 评论: 0
问题 根据《生产经营单位安全培训规定》(国家安全生产监督管理总局令第3号),道路交通运输企业安全生产管理人员的安全生产管理初次培训时间不得少于(  )学时。
选项 A.48 B.36 C.32 D.24
答案 C
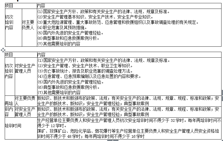
解析 本题考查的是培训时间,见表2—30中相关内容。 表2—30对主要负责人的培训内容和时间

相关内容:根据,生产经营单位安全培训规定,国家,安全生产,监督管理,总局,道路交通,运输企业,生产管理,人员,培训,时间,学时

猜你喜欢

发表评论
更多 网友评论0 条评论)
暂无评论

访问排行

Copyright © 2012-2014 恰考网 Inc. 保留所有权利。 Powered by tikuer.com

页面耗时0.0409秒, 内存占用1.05 MB, Cache:redis,访问数据库20次