某公司为了加强生产现场安全管理和生产过程的控制,开展了安全生产标准化建设。依据《企业安全生产标准化基本规范》(AQ/T 9006)。该公司下列作业活动中,...

作者: tihaiku 人气: - 评论: 0
问题 某公司为了加强生产现场安全管理和生产过程的控制,开展了安全生产标准化建设。依据《企业安全生产标准化基本规范》(AQ/T 9006)。该公司下列作业活动中,需要作业许可的是(  )。
选项 A.装卸作业 B.高处作业 C.运输作业 D.冲压作业
答案 B
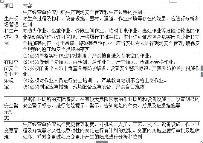
解析 本题考查的是生产现场管理和生产过程控制,见表2—3中相关内容。2011年、2013年均以多项选择题形式考查了该考点。 表2—3作业安全

相关内容:公司,生产,现场,安全管理,生产过程,控制,安全生产,标准化,建设,依据,企业安全生产标准化基本规范,作业

猜你喜欢

发表评论
更多 网友评论0 条评论)
暂无评论

访问排行

Copyright © 2012-2014 恰考网 Inc. 保留所有权利。 Powered by tikuer.com

页面耗时0.0396秒, 内存占用1.05 MB, Cache:redis,访问数据库19次