某企业计划建设一个年产1万t乙醇的项目,该项目安全设施设计完成后,该企业应当按相关规定向安全生产监督管理部门备案,并提交有关文件。下列文件资料中,需要向安...

作者: tihaiku 人气: - 评论: 0
问题 某企业计划建设一个年产1万t乙醇的项目,该项目安全设施设计完成后,该企业应当按相关规定向安全生产监督管理部门备案,并提交有关文件。下列文件资料中,需要向安全生产监督管理部门提交的是(  )。
选项 A.该项目存在的危险有害因素及对安全生产的影响分析报告 B.建设项目安全预评价报告及相关文件资料 C.施工单位的施工资质证明文件 D.从业人员安全教育培训记录及资格证书
答案 B
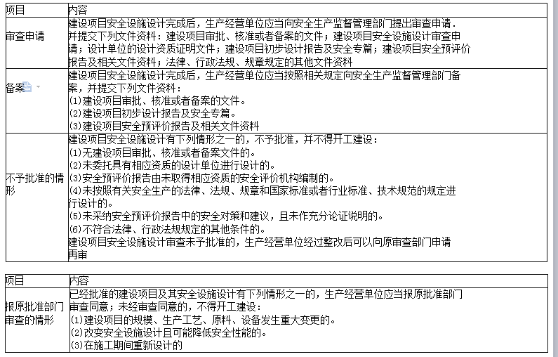
解析 本题考查的是建设项目安全设施设计完成后需备案的文件资料,见表2—25中相关内容。 表2.25建设项目安全设施设计审杏

相关内容:企业,计划,建设,乙醇,项目,设施,设计,相关,安全生产,监督,管理部门,有关,文件,列文,件资

猜你喜欢

发表评论
更多 网友评论0 条评论)
暂无评论

访问排行

Copyright © 2012-2014 恰考网 Inc. 保留所有权利。 Powered by tikuer.com

页面耗时0.0611秒, 内存占用1.04 MB, Cache:redis,访问数据库15次