生产经营单位应教育从业人员,按照使用规则和防护要求正确使用劳动防护用品,使职工做到“三会”,“三会”的具体内容是(  )。A.会检查防品的可靠性,会正确使...

作者: tihaiku 人气: - 评论: 0
问题 生产经营单位应教育从业人员,按照使用规则和防护要求正确使用劳动防护用品,使职工做到“三会”,“三会”的具体内容是(  )。
选项 A.会检查防品的可靠性,会正确使用护品,会正确维护防品 B.会检查防品,会正确使用护品,会正确维护防品 C.会检查防品的可靠性,会正确使用护品,会正确维护保养护品 D.会检查防品,会正确使用护品,会正确维护保养护品
答案 C
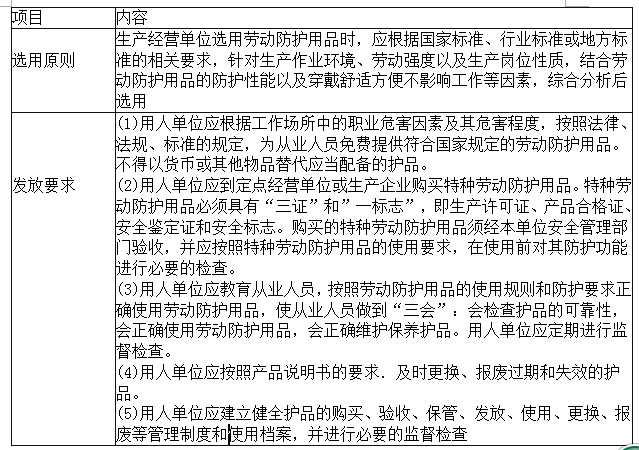
解析 本题考查的是“三会”的具体内容见表2—37。2011年也考查了该考点。 表2—37劳动防护用品分类、选用原则及发放要求

相关内容:生产经营,单位,教育,规则,防护,要求,劳动,防护用品,职工,三会,内容,检查,防品,可靠性

猜你喜欢

发表评论
更多 网友评论0 条评论)
暂无评论

访问排行

Copyright © 2012-2014 恰考网 Inc. 保留所有权利。 Powered by tikuer.com

页面耗时0.0500秒, 内存占用1.05 MB, Cache:redis,访问数据库18次