为创建良好的企业安全文化,应对企业文化进行评价,剖析企业安全文化及管理中存在的问题,制定长远的企业发展战略目标,安全文化评价指标的基础特征内容包括(  )...

作者: tihaiku 人气: - 评论: 0
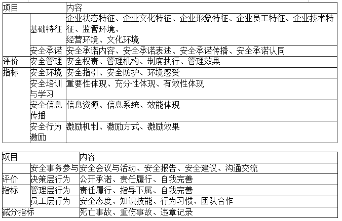
问题 为创建良好的企业安全文化,应对企业文化进行评价,剖析企业安全文化及管理中存在的问题,制定长远的企业发展战略目标,安全文化评价指标的基础特征内容包括(  )等。
选项 A.企业文化特征、企业技术特征、安全承诺 B.企业文化特征、企业形象特征、文化环境 C.企业形象特征、企业员工特征、安全管理 D.企业员工特征、企业技术特征、安全环境
答案 B
解析 本题考查的是企业安全文化建设评价指标的基础特征,见表2—8中相关内容。 表2-8 企业安全文化建设评价

相关内容:创建,企业,文化,应对,企业文化,剖析,管理,中存,问题,企业发展,标的,基础,特征,内容包括

猜你喜欢

发表评论
更多 网友评论0 条评论)
暂无评论

访问排行

Copyright © 2012-2014 恰考网 Inc. 保留所有权利。 Powered by tikuer.com

页面耗时0.0659秒, 内存占用1.05 MB, Cache:redis,访问数据库19次