依据国家有关规定,生产危险化学品的建设项目安全设施设计完成后,建设单位应当向安全生产监督管理部门申请建设项目安全设施设计审查并提交相关资料,需要提交的资料...

作者: tihaiku 人气: - 评论: 0
问题 依据国家有关规定,生产危险化学品的建设项目安全设施设计完成后,建设单位应当向安全生产监督管理部门申请建设项目安全设施设计审查并提交相关资料,需要提交的资料是(  )。
选项 A.建设项目初步设计报告及安全专篇;建设项目安全预评价报告及相关文件资料;建设单位的资质证明文件(复印件) B.建设项目审批、核准或者备案的文件;建设项目安全设施设计审查申请;监理单位的资质证明文件(复印件) C.建设项目审批、核准或者备案的文件;建设项目初步设计报告及安全专篇;建设项目安全预评价报告及相关文件资料 D.设计单位的设计资质证明文件(复印件);建设项目初步设计报告及安全专篇;安全环境评价报告
答案 C
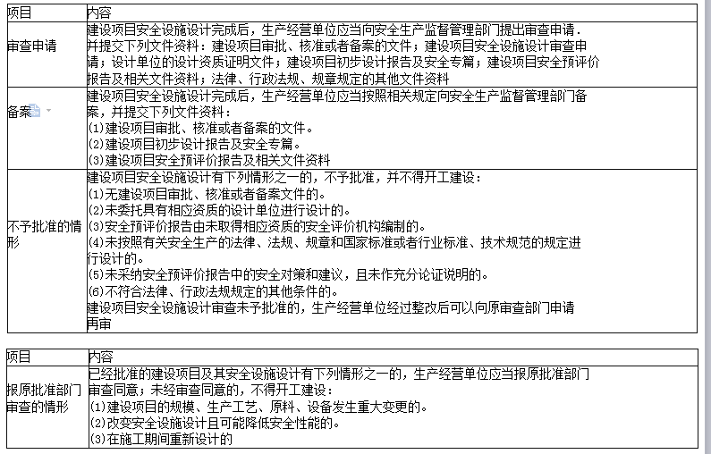
解析 本题考查的是建设项目安全设施设计完成后需提交的资料,见表2—25中相关内容。 表2.25建设项目安全设施设计审查

相关内容:依据,国家,生产,化学品,建设项目,设施,设计,建设单位,安全生产,监督,管理部门,申请,审查,相关,资料,需要

猜你喜欢

发表评论
更多 网友评论0 条评论)
暂无评论

访问排行

Copyright © 2012-2014 恰考网 Inc. 保留所有权利。 Powered by tikuer.com

页面耗时0.0325秒, 内存占用1.05 MB, Cache:redis,访问数据库19次