安全生产规章制度是生产经营单位有效防范安全风险、保障从业人员安全健康和企业财产安全的重要措施。下列关于企业安全生产管理制度的制定和执行的说法中,正确的是(...

作者: tihaiku 人气: - 评论: 0
问题 安全生产规章制度是生产经营单位有效防范安全风险、保障从业人员安全健康和企业财产安全的重要措施。下列关于企业安全生产管理制度的制定和执行的说法中,正确的是(  )。
选项 A.由企业安全管理部门负责组织编制 B.由安全管理人员执行 C.以风险控制为主线进行系统性考虑 D.由具有丰富现场经验的管理和技术人员参与制定 E.由相关业务主管部门负责组织制定
答案 ABCD
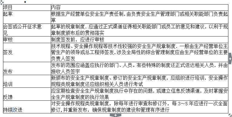
解析 企业安全生产管理制度的制定和执行参见表2—15中相关内容。选项E错误,应由负责安全生产管理部门或相关职能部门负责起草。2012年也考查了签发的相关规定。 表2—15安全生产规童制度的管理

相关内容:安全生产,生产经营,单位,风险,保障,企业,财产,措施,管理制度,说法

猜你喜欢

发表评论
更多 网友评论0 条评论)
暂无评论
错误啦!

错误信息

  • 消息: [程序异常] : MISCONF Redis is configured to save RDB snapshots, but it's currently unable to persist to disk. Commands that may modify the data set are disabled, because this instance is configured to report errors during writes if RDB snapshotting fails (stop-writes-on-bgsave-error option). Please check the Redis logs for details about the RDB error.
  • 文件: /twcms/kongphp/cache/cache_redis.class.php
  • 位置: 第 85 行
    <?php echo 'KongPHP, Road to Jane.'; ?>