某铁矿申请新建项目安全设施竣工验收时,应当向所在地安全生产监督管理部门提交安全设施竣工验收申请、(  )等文件资料。A.营业执照和组织机构代码证(复印件)...

作者: tihaiku 人气: - 评论: 0
问题 某铁矿申请新建项目安全设施竣工验收时,应当向所在地安全生产监督管理部门提交安全设施竣工验收申请、(  )等文件资料。
选项 A.营业执照和组织机构代码证(复印件) B.安全设施设计审查意见书和施工单位的资质证明文件(复印件) C.安全生产管理机构设置或者安全生产管理人员配备情况 D.从业人员安全培训教育及资格情况 E.建设项目安全验收评价报告及其存在问题的整改确认材料
答案 BCDE
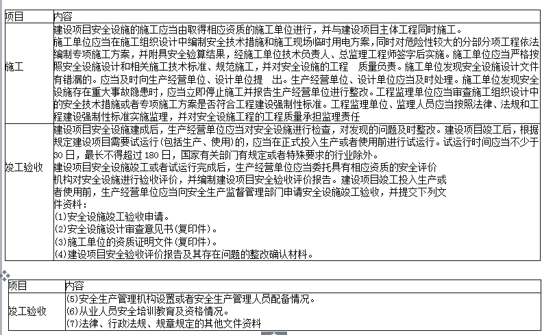
解析 本题考查的是竣工验收应当提交的文件资料,见表2—26中相关内容。 表2—26施工和竣工验收

相关内容:铁矿,申请,项目,设施,验收,所在地,安全生产,监督,管理部门,文件资料,营业执照,组织机构,代码,复印件

猜你喜欢

发表评论
更多 网友评论0 条评论)
暂无评论

访问排行

Copyright © 2012-2014 恰考网 Inc. 保留所有权利。 Powered by tikuer.com

页面耗时0.0467秒, 内存占用1.05 MB, Cache:redis,访问数据库19次