为加强煤矿监察工作,某煤矿所在地的煤监局,煤炭管理局对该煤矿进行全面的安全监督和管理,上述监督工作的形式体现了我国安全生产监督管理制度中的(  )。A.综...

作者: tihaiku 人气: - 评论: 0
问题 为加强煤矿监察工作,某煤矿所在地的煤监局,煤炭管理局对该煤矿进行全面的安全监督和管理,上述监督工作的形式体现了我国安全生产监督管理制度中的(  )。
选项 A.综合监管与行业监管相结合 B.企业管理与政府监管相结合 C.国家监察与行业监管相结合 D.政府监督与社会监督相结合
答案 A
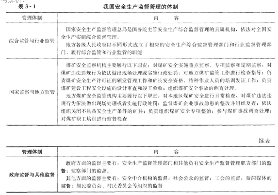
解析 本题考查的是我国安全生产监督管理体制,见表3—1中相关内容。 (表3—1)

相关内容:煤矿,监察,工作,所在地,煤监局,煤炭,管理局,监督,管理,监督工作,形式,我国,安全生产,管理制度

猜你喜欢

发表评论
更多 网友评论0 条评论)
暂无评论

访问排行

Copyright © 2012-2014 恰考网 Inc. 保留所有权利。 Powered by tikuer.com

页面耗时0.0723秒, 内存占用1.05 MB, Cache:redis,访问数据库19次