我国对从事特种设备的设计、制造、安装、修理、维护保养、改造的单位实施资格许可,并对部分产品出厂实施安全性能监督检验,是(  )的要求。A.设备准用制度 ...

作者: tihaiku 人气: - 评论: 0
问题 我国对从事特种设备的设计、制造、安装、修理、维护保养、改造的单位实施资格许可,并对部分产品出厂实施安全性能监督检验,是(  )的要求。
选项 A.设备准用制度 B.市场准入制度 C.监督检查制度 D.责任追究制度
答案 B
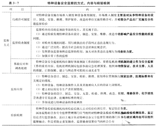
解析 本题考查的是行政许可制度中的市场准入制度,具体内容见表3—7。

相关内容:我国,设备,设计,制造,修理,维护保养,改造,单位,资格,部分,产品,出厂,性能,监督,检验,要求,准用,制度

猜你喜欢

发表评论
更多 网友评论0 条评论)
暂无评论

访问排行

Copyright © 2012-2014 恰考网 Inc. 保留所有权利。 Powered by tikuer.com

页面耗时0.0848秒, 内存占用1.05 MB, Cache:redis,访问数据库19次