某纺织厂为进行技术革新,从国外引进纺织机5台,并配套相应的生产设备若干,该厂再次投产前需要进行安全评价。评价机构可采用的评价方法有:①概率风险评价法;②作...

作者: tihaiku 人气: - 评论: 0
问题 某纺织厂为进行技术革新,从国外引进纺织机5台,并配套相应的生产设备若干,该厂再次投产前需要进行安全评价。评价机构可采用的评价方法有:①概率风险评价法;②作业条件危险性评价法;③伤害(或破坏)范围评价法;④专家现场询问观察法;⑤危险指数评价法;⑥预先危险性分析法。为评估该纺织厂棉粉尘火灾,爆炸风险,可以使用的定量评价方法是(  )。
选项 A.②④⑤ B.①②⑥ C.①③⑤ D.③④⑥
答案 C
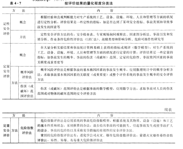
解析 本题考查的是定量安全评价方法,见表4—7中相关内容。②和④属于定性安全评价方法。

相关内容:纺织厂,国外,纺织机,生产设备,产前,需要,机构,方法,概率,风险

猜你喜欢

发表评论
更多 网友评论0 条评论)
暂无评论

访问排行

Copyright © 2012-2014 恰考网 Inc. 保留所有权利。 Powered by tikuer.com

页面耗时0.0800秒, 内存占用1.05 MB, Cache:redis,访问数据库20次