某金属露天矿山为了节省开支,拟将建设项目安全预评价和验收评价工作整体委托。露天矿项目经理就安全预评价和验收评价的机构和评价人等相关问题咨询了有关人员。依据...

作者: tihaiku 人气: - 评论: 0
问题 某金属露天矿山为了节省开支,拟将建设项目安全预评价和验收评价工作整体委托。露天矿项目经理就安全预评价和验收评价的机构和评价人等相关问题咨询了有关人员。依据《安全评价机构管理规定》(国家安全生产监督管理总局令第22号),下列关于安全评价委托的说法中。正确的是(  )。
选项 A.预评价和验收评价可由同一评价机构承担,评价人员可以相同 B.预评价和验收评价可由同一评价机构承担,评价人员必须不同 C.同一对象的预评价和验收评价应由不同评价机构承担 D.经主管部门同意,预评价和验收评价可由同一评价机构承担
答案 C
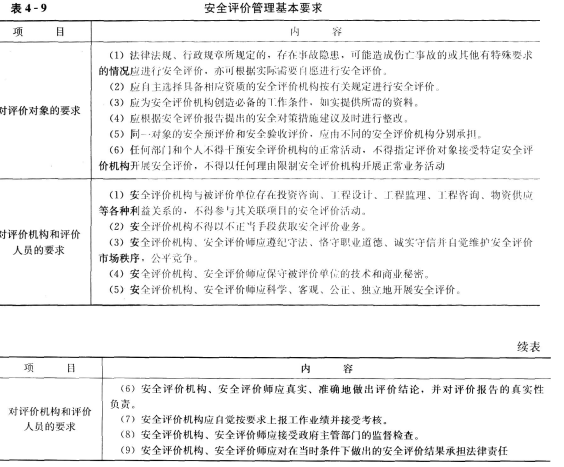
解析 本题考查的是对评价对象的要求,见表4—9中相关内容。

相关内容:金属,露天,矿山,开支,建设项目,验收,工作,整体,委托,露天矿,项目,经理,机构,相关,问题咨询,有关,人员,依据

猜你喜欢

发表评论
更多 网友评论0 条评论)
暂无评论

访问排行

Copyright © 2012-2014 恰考网 Inc. 保留所有权利。 Powered by tikuer.com

页面耗时0.0435秒, 内存占用1.05 MB, Cache:redis,访问数据库20次