企业发生安全生产事故后,应针对事故发生的原因,制定相应的安全技术和管理措施。下列措施中,不属于安全管理措施的是(  )。A.制订相关人员安全培训计划 B...

作者: tihaiku 人气: - 评论: 0
问题 企业发生安全生产事故后,应针对事故发生的原因,制定相应的安全技术和管理措施。下列措施中,不属于安全管理措施的是(  )。
选项 A.制订相关人员安全培训计划 B.完善企业设备管理制度 C.明确设备管理责任 D.用无毒物质代替有毒物质
答案 D
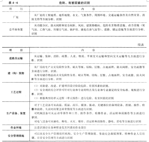
解析 本题考查的是安全管理措施,见表4—6中相关内容。选项D属于防止能量意外释放的屏敝措施。

相关内容:企业,安全生产,事故,原因,技术,管理,措施,安全管理,相关,人员,培训计划

猜你喜欢

发表评论
更多 网友评论0 条评论)
暂无评论

访问排行

Copyright © 2012-2014 恰考网 Inc. 保留所有权利。 Powered by tikuer.com

页面耗时0.0329秒, 内存占用1.05 MB, Cache:redis,访问数据库20次