下列关于危险、有害因素辨识的说法中,不适用于机械设备危险、有害因素辨识的是(  )。A.从运动部件和工件进行辨识 B.从操作条件、检修作业进行辨识 C...

作者: tihaiku 人气: - 评论: 0
问题 下列关于危险、有害因素辨识的说法中,不适用于机械设备危险、有害因素辨识的是(  )。
选项 A.从运动部件和工件进行辨识 B.从操作条件、检修作业进行辨识 C.从误运转和误操作进行辨识 D.从火灾、爆炸方面进行辨识
答案 D
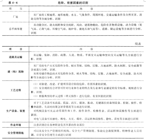
解析 对机械设备的危险、有害因素辨识参见表4—6中相关内容。

相关内容:因素,说法,适用于,机械设备,运动,部件,工件,操作,条件,作业

猜你喜欢

发表评论
更多 网友评论0 条评论)
暂无评论

访问排行

Copyright © 2012-2014 恰考网 Inc. 保留所有权利。 Powered by tikuer.com

页面耗时0.0718秒, 内存占用1.05 MB, Cache:redis,访问数据库20次