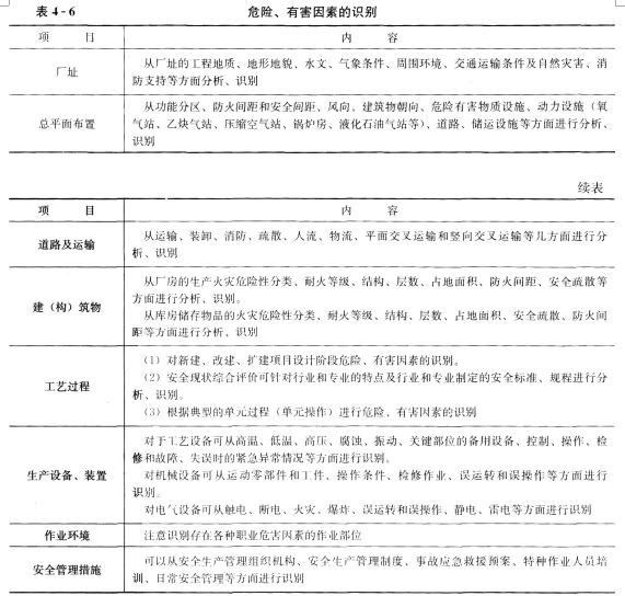
在安全评价工作中,宜从厂址、总平面布置、道路及运输、建(构)筑物、工艺过程等单元进行系统的危险和有害因素辨识。“防火间距”危害因素的辨识属于(  )单元的...

作者: tihaiku 人气: - 评论: 0
问题 在安全评价工作中,宜从厂址、总平面布置、道路及运输、建(构)筑物、工艺过程等单元进行系统的危险和有害因素辨识。“防火间距”危害因素的辨识属于(  )单元的辨识。
选项 A.厂址 B.总平面布置 C.道路及运输 D.建(构)筑物
答案 B
解析 本题考查的是危害因素的辨识,见表4—6中相关内容。

相关内容:厂址,平面,道路,运输,筑物,工艺,过程,单元,系统,因素,防火间距

猜你喜欢

发表评论
更多 网友评论0 条评论)
暂无评论

访问排行

Copyright © 2012-2014 恰考网 Inc. 保留所有权利。 Powered by tikuer.com

页面耗时0.0564秒, 内存占用1.05 MB, Cache:redis,访问数据库20次