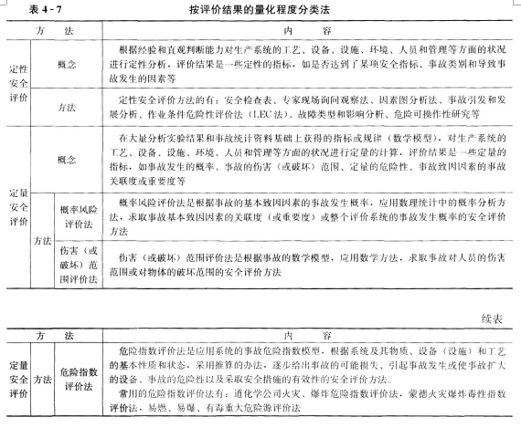
按照安全评价的量化程度。安全评价方法可以分为定性安全评价方法和定量安全评价方法。下列评价方法中,属于定量安全评价方法的有(  )。A.概率风险评价法 B...

作者: tihaiku 人气: - 评论: 0
问题 按照安全评价的量化程度。安全评价方法可以分为定性安全评价方法和定量安全评价方法。下列评价方法中,属于定量安全评价方法的有(  )。
选项 A.概率风险评价法 B.危险指数评价法 C.故障类型和影响分析法 D.危险和可损伤性分析法 E.事故引发和发展分析法
答案 AB
解析 本题考查的是定量安全评价方法,见表4—7中相关内容二选项C、E属于定性安全评价方法。

相关内容:量化,程度,方法,定性,定量,概率,风险

猜你喜欢

发表评论
更多 网友评论0 条评论)
暂无评论

访问排行

Copyright © 2012-2014 恰考网 Inc. 保留所有权利。 Powered by tikuer.com

页面耗时0.0429秒, 内存占用1.05 MB, Cache:redis,访问数据库20次