电焊、氩弧焊等作业过程中会产生紫外线职业危害。紫外线照射人体引起的职业病是(  )。A.职业性白内障 B.滑囊炎 C.电光性眼炎 D.铬鼻病

作者: tihaiku 人气: - 评论: 0
问题 电焊、氩弧焊等作业过程中会产生紫外线职业危害。紫外线照射人体引起的职业病是(  )。
选项 A.职业性白内障 B.滑囊炎 C.电光性眼炎 D.铬鼻病
答案 C
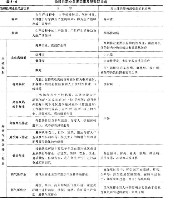
解析 紫外线照射人体引起的职业病见表5—6。

相关内容:电焊,氩弧,作业,过程,紫外线,职业,人体,职业病,职业性,白内障,电光,性眼,铬鼻

猜你喜欢

发表评论
更多 网友评论0 条评论)
暂无评论
错误啦!

错误信息

  • 消息: [程序异常] : MISCONF Redis is configured to save RDB snapshots, but it's currently unable to persist to disk. Commands that may modify the data set are disabled, because this instance is configured to report errors during writes if RDB snapshotting fails (stop-writes-on-bgsave-error option). Please check the Redis logs for details about the RDB error.
  • 文件: /twcms/kongphp/cache/cache_redis.class.php
  • 位置: 第 85 行
    <?php echo 'KongPHP, Road to Jane.'; ?>