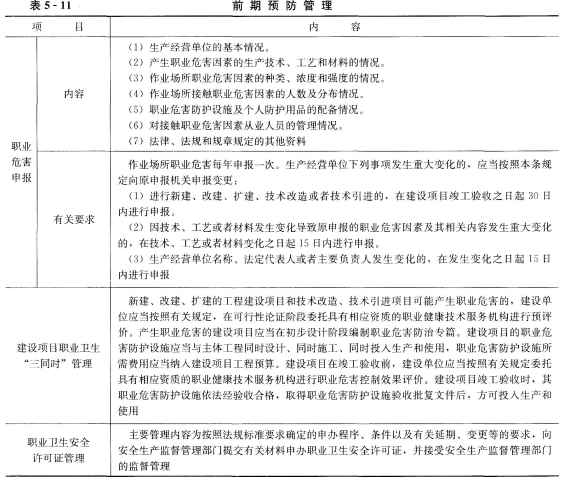
某企业为降低烟气脱销系统安全风险,将使用原料由液氨变更为尿素。依据《职业病危害项目申报办法》(国家安全生产监督管理局第48号),该企业向申报机关申请变更的...

作者: tihaiku 人气: - 评论: 0
问题 某企业为降低烟气脱销系统安全风险,将使用原料由液氨变更为尿素。依据《职业病危害项目申报办法》(国家安全生产监督管理局第48号),该企业向申报机关申请变更的时间应在原料变化为尿素后的(  )日内。
选项 A.7 B.10 C.15 D.30
答案 C
解析 本题考查的是作业场所职业危害申报有关要求,见表5—11中相关内容。

相关内容:企业,烟气,脱销,系统,风险,原料,液氨,尿素,依据,职业病危害项目申报办法,国家,安全生产,监督,管理局,机关,申请

猜你喜欢

发表评论
更多 网友评论0 条评论)
暂无评论

访问排行

Copyright © 2012-2014 恰考网 Inc. 保留所有权利。 Powered by tikuer.com

页面耗时0.0526秒, 内存占用1.05 MB, Cache:redis,访问数据库20次