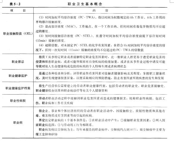
列入国家主管部门公布的职业病目录的职业病称为法定职业病。界定法定职业病的基本条件有(  )。A.在职业活动中产生 B.接触职业危害因素 C.列入国家职...

作者: tihaiku 人气: - 评论: 0
问题 列入国家主管部门公布的职业病目录的职业病称为法定职业病。界定法定职业病的基本条件有(  )。
选项 A.在职业活动中产生 B.接触职业危害因素 C.列入国家职业病范围 D.与劳动用工行为相联系 E.接触职业危害的时间
答案 ABCD
解析 本题考查的是界定法定职业病的4个基本条件,见表5—2中相关内容。2011年以单项选择题形式考查了该考点。

相关内容:国家,职业病,目录,职业,条件,接触,因素

猜你喜欢

发表评论
更多 网友评论0 条评论)
暂无评论
错误啦!

错误信息

  • 消息: [程序异常] : MISCONF Redis is configured to save RDB snapshots, but it's currently unable to persist to disk. Commands that may modify the data set are disabled, because this instance is configured to report errors during writes if RDB snapshotting fails (stop-writes-on-bgsave-error option). Please check the Redis logs for details about the RDB error.
  • 文件: /twcms/kongphp/cache/cache_redis.class.php
  • 位置: 第 85 行
    <?php echo 'KongPHP, Road to Jane.'; ?>