某企业每半年更新一次应急人员联系电话,这体现了事故应急预案编制中,关于(  )的基本要求。A.应急组织和人员分工明确,并有具体的落实措施 B.结合本单位...

作者: tihaiku 人气: - 评论: 0
问题 某企业每半年更新一次应急人员联系电话,这体现了事故应急预案编制中,关于(  )的基本要求。
选项 A.应急组织和人员分工明确,并有具体的落实措施 B.结合本单位分析危险性 C.有明确的事故预防措施和应急程序,与应急能力相适应 D.预案基本要素齐全、完整,信息准确
答案 D
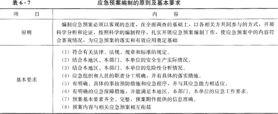
解析 本题考查的是应急预案的编制基本要求,见表6—7中相关内容。

相关内容:企业,应急,人员,联系电话,事故,预案,编制,要求,组织,分工,并有,措施

猜你喜欢

发表评论
更多 网友评论0 条评论)
暂无评论

访问排行

Copyright © 2012-2014 恰考网 Inc. 保留所有权利。 Powered by tikuer.com

页面耗时0.0302秒, 内存占用1.05 MB, Cache:redis,访问数据库19次