实战演练活动一般始于报警消息,在此过程中,参演的应急组织和人员应尽可能按实际紧急事件发生时的响应要求进行演示,由参演应急组织和人员根据自己关于最佳解决方法...

作者: tihaiku 人气: - 评论: 0
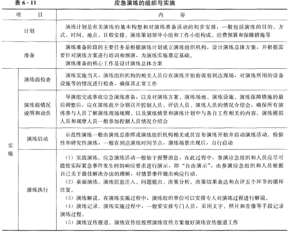
问题 实战演练活动一般始于报警消息,在此过程中,参演的应急组织和人员应尽可能按实际紧急事件发生时的响应要求进行演示,由参演应急组织和人员根据自己关于最佳解决方法的理解,对情景事件采取相应行动,这种演示称为(  )。
选项 A.自由演示 B.桌面演示 C.刺激行为 D.示范演示
答案 A
解析 本题考查的是自由演示,参见表6—11中相关内容。

相关内容:实战,演练,活动,报警,消息,应急,组织,人员,实际,事件,要求,演示,根据,方法

猜你喜欢

发表评论
更多 网友评论0 条评论)
暂无评论

访问排行

Copyright © 2012-2014 恰考网 Inc. 保留所有权利。 Powered by tikuer.com

页面耗时0.0459秒, 内存占用1.04 MB, Cache:redis,访问数据库18次