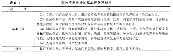
事故应急救援的基本任务主要包括:①立即组织营救受害人员,组织撤离或者采取其他措施保护危害区域内的其他人员。②迅速控制事态,并对事故造成的危害进行检测、监测...
相关内容:事故,应急,救援,任务,组织,人员,措施,保护,区域,控制,事态,检测,监测
猜你喜欢
- 绒癌与侵蚀性葡萄胎的局部治疗哪项是错误的A.外阴、阴道转移,局部可注射5一FUB.盆腔转移可采用髂内动脉或子宫动脉插管化疗C.脑转移时,鞘内注射M...
- 在word“字体”对话框中,不能对文字进行操作的是( )。A 、 缩减 B 、 字符间距 C 、 字形 D 、 字体颜色
- 根据医疗废物管理条例,医疗废物集中贮存、处置装罝设施的设置地点应()。A、远离水源保护区 B、远离工矿区C、靠近交通干线 D、靠近医疗卫生机构
- 不属于物业服务从业人员职业道德的是( )。A.合理的知识结构 B.守法经营C.诚信经营 D.尽职尽责胜任本职工作
- 病人王某,30岁,因外伤致大出血需输血治疗。输血过程中出现头胀、四肢麻木、腰背部剧痛、黄疸、呼吸急促、血压下降等症状。护士可给病人用热水袋,放置于A、...
- 根据我国宪法,国家在必要时得建立特别行政区,在特别行政区内实行的制度按照具体情况由( )。A、国务院以行政法规定
B、全国人民代表大会以法律规定
C、...
- 我国的政权组织形式是( )。A.人民民主专政
B.政治协商制度
C.人民代表大会制度
D.民族区域自治
- 泌尿男性生殖器结核原发灶多在A 肾
B 输尿管
C 膀胱
D 附睾
E 前列腺
- 某三甲医院的制剂室生产医疗机构制剂,用于患者使用,下列说法错误的是A.医疗机构制剂,不得在市场销售
B.医疗机构制剂应是本单位临床需要而市场上没有供应的...
- 患者50岁,月经3-5/30-90天,量中,接触性出血半年,白带多,稀.妇查:外阴阴道(-),宫颈重糜,质偏硬,肥大,接触及出血,宫体前位,质地、大小正常...