甲公司获得乙公司大型建筑施工的总承包权后,将该施工项目中的绿化项目分包给丙公司,并与丙公司签订了安全管理协议。在施工过程中,丙公司使用的丁劳务派遣公司一名...

作者: tihaiku 人气: - 评论: 0
问题 甲公司获得乙公司大型建筑施工的总承包权后,将该施工项目中的绿化项目分包给丙公司,并与丙公司签订了安全管理协议。在施工过程中,丙公司使用的丁劳务派遣公司一名员工发生了生产安全事故,根据国家有关规定。负责该事故统计上报的企业是(  )。
选项 A.甲公司 B.乙公司 C.丙公司 D.丁公司
答案 A
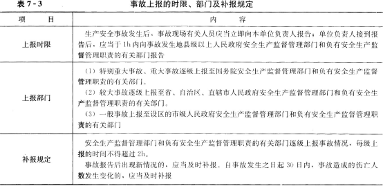
解析 本题考查的是生产安全事故上报,见表7—3中相关内容

相关内容:公司,建筑施工,承包权,施工,项目,绿化,安全管理,协议,劳务派遣,一名

猜你喜欢

发表评论
更多 网友评论0 条评论)
暂无评论

访问排行

Copyright © 2012-2014 恰考网 Inc. 保留所有权利。 Powered by tikuer.com

页面耗时0.0422秒, 内存占用1.05 MB, Cache:redis,访问数据库19次