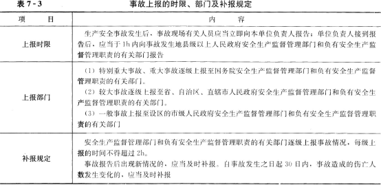
生产安全事故发生后,事故现场有关人员应当立即向本单位负责人报告,事故发生单位负责人接到报告后,应当于(  )h内向事故发生地县级以上人民政府安全生产监督管...

作者: tihaiku 人气: - 评论: 0
问题 生产安全事故发生后,事故现场有关人员应当立即向本单位负责人报告,事故发生单位负责人接到报告后,应当于(  )h内向事故发生地县级以上人民政府安全生产监督管理部门和负有安全生产监督管理责任的有关部门报告。
选项 A.0.5 B.1 C.2 D.3
答案 B
解析 本题考查的是生产安全事故上报时限,见表7—3中相关内容。

相关内容:生产,事故,现场,有关,人员,报告,发生地,安全生产,监督

猜你喜欢

发表评论
更多 网友评论0 条评论)
暂无评论

访问排行

Copyright © 2012-2014 恰考网 Inc. 保留所有权利。 Powered by tikuer.com

页面耗时0.0382秒, 内存占用1.05 MB, Cache:redis,访问数据库20次