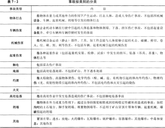
依据《企业职工伤亡事故分类标准》(GB6441),下列事故中,属于物体打击事故类别的有(  )。A.某施工作业人员被高空坠落的瓦片砸伤 B.某车间作业人...

作者: tihaiku 人气: - 评论: 0
问题 依据《企业职工伤亡事故分类标准》(GB6441),下列事故中,属于物体打击事故类别的有(  )。
选项 A.某施工作业人员被高空坠落的瓦片砸伤 B.某车间作业人员被电机甩出的铁片划伤 C.某职工在整理作业环境时被人为乱扔杂物砸伤 D.起重机吊运货物时货物从空中坠落砸伤某作业人员 E.某仓库管理人员在作业时被堆置物倒塌砸伤
答案 AC
解析 本题考查的是物体打击,见表7—2中相关内容。选项B属于机械伤害;选项D属于高处坠落;选项E属于坍塌。

相关内容:依据,企业职工伤亡事故分类标准,GB6441,事故,物体,某施,工作,业人员,高空,瓦片,车间,作业

猜你喜欢

发表评论
更多 网友评论0 条评论)
暂无评论

访问排行

Copyright © 2012-2014 恰考网 Inc. 保留所有权利。 Powered by tikuer.com

页面耗时0.0397秒, 内存占用1.05 MB, Cache:redis,访问数据库20次