某起高处坠落事故的事故树分析如图所示,T 代表高处坠落事故,A 代表安全带未起作用,B代表脚手架栏杆缺失,X1 为安全带功能损坏,X2 为安全带未高挂低用...

作者: tihaiku 人气: - 评论: 0
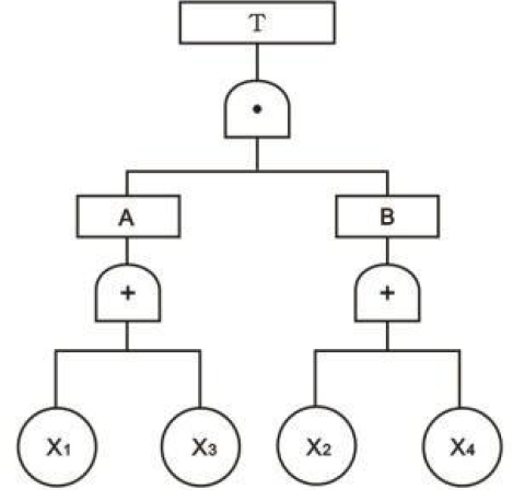
问题 某起高处坠落事故的事故树分析如图所示,T 代表高处坠落事故,A 代表安全带未起作用,B代表脚手架栏杆缺失,X1 为安全带功能损坏,X2 为安全带未高挂低用,X3 为安全措施费用不到位,X4 为脚手架栏杆强度不足,可能导致该起事故的原因有()。
选项 A.X1X3 B.X2X3 C.X1X2 D.X1X4 E.X2X4
答案 BCD
解析

相关内容:某起,高处,事故,分析,如图,代表,安全带,脚手架,栏杆,缺失,高挂,低用

猜你喜欢

发表评论
更多 网友评论0 条评论)
暂无评论

访问排行

Copyright © 2012-2014 恰考网 Inc. 保留所有权利。 Powered by tikuer.com

页面耗时0.0745秒, 内存占用1.04 MB, Cache:redis,访问数据库17次