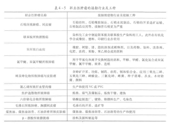
下列物质中,可以造成法定职业癌的职业性致癌物质是( )。A.汽油 B.酒精 C.石棉 D.食盐

作者: tihaiku 人气: - 评论: 0
问题 下列物质中,可以造成法定职业癌的职业性致癌物质是( )。
选项 A.汽油 B.酒精 C.石棉 D.食盐
答案 C
解析

相关内容:物质,职业,职业性,致癌,汽油,酒精,石棉,食盐

猜你喜欢

发表评论
更多 网友评论0 条评论)
暂无评论

访问排行

Copyright © 2012-2014 恰考网 Inc. 保留所有权利。 Powered by tikuer.com

页面耗时0.0425秒, 内存占用1.05 MB, Cache:redis,访问数据库20次