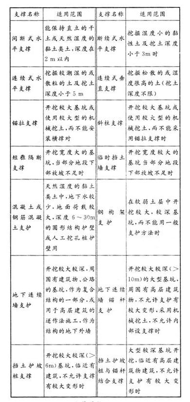
当开挖深度大于10m的大型基坑、遇周围有高层建筑物时,基坑支护不允许有较大变形。当采用机械挖土时,不允许内部设支撑,应使用的支撑方法是()A:临时挡土墙支...

作者: rantiku 人气: - 评论: 0
问题 当开挖深度大于10m的大型基坑、遇周围有高层建筑物时,基坑支护不允许有较大变形。当采用机械挖土时,不允许内部设支撑,应使用的支撑方法是()
选项 A:临时挡土墙支撑 B:地下连续墙与锚杆联合支护 C:挡土护坡桩与锚杆结合支撑 D:混凝土或钢筋混凝土支护
答案 B
解析 基坑支护的方法选择见下表。

猜你喜欢

发表评论
更多 网友评论0 条评论)
暂无评论
错误啦!

错误信息

  • 消息: [程序异常] : MISCONF Redis is configured to save RDB snapshots, but it's currently unable to persist to disk. Commands that may modify the data set are disabled, because this instance is configured to report errors during writes if RDB snapshotting fails (stop-writes-on-bgsave-error option). Please check the Redis logs for details about the RDB error.
  • 文件: /twcms/kongphp/cache/cache_redis.class.php
  • 位置: 第 85 行
    <?php echo 'KongPHP, Road to Jane.'; ?>