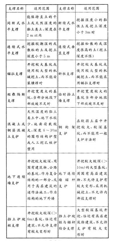
当开挖深度大于10m的大型基坑、遇周围有高层建筑物时,基坑支护不允许有较大变形。当采用机械挖土时,不允许内部设支撑,应使用的支撑方法是()A:临时挡土墙支...

作者: tihaiku 人气: - 评论: 0
问题 当开挖深度大于10m的大型基坑、遇周围有高层建筑物时,基坑支护不允许有较大变形。当采用机械挖土时,不允许内部设支撑,应使用的支撑方法是()
选项 A:临时挡土墙支撑 B:地下连续墙与锚杆联合支护 C:挡土护坡桩与锚杆结合支撑 D:混凝土或钢筋混凝土支护
答案 B
解析 基坑支护的方法选择见下表。

相关内容:开挖,深度,基坑,高层,建筑物,支护,机械,挖土,应使,方法,土墙

猜你喜欢

发表评论
更多 网友评论0 条评论)
暂无评论

Copyright © 2012-2014 恰考网 Inc. 保留所有权利。 Powered by tikuer.com

页面耗时0.0444秒, 内存占用1.05 MB, Cache:redis,访问数据库20次