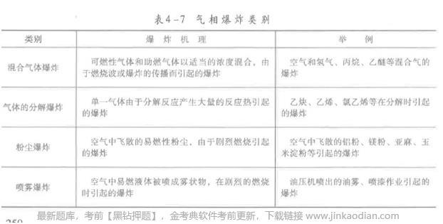
按照爆炸反应相的不同,爆炸可分为气相爆炸、液相爆炸和固相爆炸。下列爆炸中,属于气相爆炸的是()。A.熔融的钢液与水混合产生蒸汽爆炸 B.空气和氢气、丙烷...

作者: tihaiku 人气: - 评论: 0
问题 按照爆炸反应相的不同,爆炸可分为气相爆炸、液相爆炸和固相爆炸。下列爆炸中,属于气相爆炸的是()。
选项 A.熔融的钢液与水混合产生蒸汽爆炸 B.空气和氢气、丙烷、乙醚等混合气的爆炸 C.油压机喷出的油雾、喷漆作业引起的爆炸 D.空气中飞散的铝粉、镁粉、亚麻、玉米淀粉等引起的爆炸 E.氯乙烯分解引起的爆炸
答案 BCDE
解析

相关内容:反应,气相,液相,固相,钢液,混合,蒸汽,氢气,丙烷

猜你喜欢

发表评论
更多 网友评论0 条评论)
暂无评论

Copyright © 2012-2014 恰考网 Inc. 保留所有权利。 Powered by tikuer.com

页面耗时0.0620秒, 内存占用1.05 MB, Cache:redis,访问数据库18次