共用题干 B企业为禽类加工企业,有员工415人,厂房占地15000m2,包括一车间、二车间、冷冻库、冷藏库、液氨车间、配电室等生产单元和办公区。液氨车间为...

作者: tihaiku 人气: - 评论: 0
问题 共用题干 B企业为禽类加工企业,有员工415人,厂房占地15000m2,包括一车间、二车间、冷冻库、冷藏库、液氨车间、配电室等生产单元和办公区。液氨车间为独立厂房,其余生产单元位于一个连体厂房内。连体厂房房顶距地面12m,采用彩钢板内喷聚氨酯泡沫材料;吊顶距房顶2.7m,采用聚苯乙烯材料;吊顶内的同一桥架上平行架设液氨管道和电线;厂房墙体为砖混结构,厂房内车间之间、车间与办公区之间用聚苯乙烯板隔断;厂房内的电气设备均为非防爆电气设备。一车间为屠宰和粗加工车房,主要工艺有:宰杀禽类、低温褪毛、去内脏、水冲洗。半成品送二车间。二车间为精加工车间,主要工艺有:用刀分割禽类、真空包装。成品送冷冻库或冷藏库。B企业采用液氨制冷,液氨车间制冷压缩机为螺杆式压缩机,液氨储量150t。B企业建有1000m3消防水池,在厂区设置消防栓22个,但从未按规定检测。B企业自2002年投产以来,企业负责人重生产、轻安全,从未组织过员工安全培训和应急演练,没有制定应急救援预案。连体厂房有10个出入口,其7个常年封闭、2个为货物进出通道、1个为员工出入通道。
根据以上场景,回答下列问题(共16分,每题2分,1~3题为单选题,4~8题为多选题):
选项 根据《建筑设计防火规范》(GB50016-2006),B企业液氨车间的生产火灾危险性类别应为() A:甲级 B:乙级 C:丙级 D:丁级 E:戊级
答案 B
解析 《火灾分类》(GB/T4986-2008)按物质的燃烧特性将火灾分为六大类,分别为:①A类火灾,指固体物质火灾,这种物质通常具有有机物性质,一般在燃烧时能产生灼热灰烬。②B类火灾,指液体和可熔化的固体物质火灾。③C类火灾,指气体火灾。④D类火灾,指金属火灾。⑤E类火灾,指带电火灾,物体带电燃烧的火灾。⑥F类火灾,指烹饪器具内的烹饪物火灾。
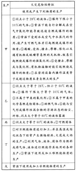
生产的火灾危险性根据生产中使用或产生的物质性质及其数量等因素,分为甲、乙、丙、丁、戊五类.如下表所示。氨的爆炸极限为15%~28%,因此选择B。

根据《企业职工伤亡事故分类标准》,将事故类别分为20类,冷冻库内液氨的泄漏可以导致人员发生中毒和窒息。
防爆电气设备是指按国家标准规定条件设计制造而不会引起周围爆炸性混合物爆炸的电气设备,主要用于煤炭、石油及化工等含有易燃易爆气体及粉尘的场所。由于液氨具有腐蚀性,电缆桥架与具有腐蚀性液体管道平行架设时,距离应不小于500mm。电缆桥架不宜在输送具有腐蚀性液体管道的下方或具有腐蚀性气体管道上方平行安装,当无法避免时,应不小于500mm,且其间应用防腐隔板隔开。
当氨气在与空气的混合物中浓度达到爆炸极限时,遇明火会发生燃烧和爆炸。
根据相关规定,高压配电室宜设不能开启的自然采光窗,窗台距室外地坪不宜低于1.8m;低压配电室可设能开启的自然采光窗,配电室临街的一面不宜开窗。要保持检查通道有足够的宽度、高度和应急照明设施。要设置火灾自动报警及手提式灭火装置。
液氨泄漏可导致氨中毒,压缩机噪声较大,可导致噪声聋。
液氨泄漏时,撤退区域内所有人员。防止吸入氨气,防止接触液体或气体。处置人员应使用呼吸器,禁止进入氨气可能汇集的局限空间,并加强通风,只能在保证安全的情况下堵漏。泄漏的容器应转移到安全地带,并且仅在确保安全的情况下才能打开阀门泄压。可用砂土、蛭石等惰性吸收材料收集和吸附泄漏物。收集的泄漏物应放在贴有相应标签的密闭容器中,以便废弃处理。用喷雾水流对泄漏区域进行稀释,但禁止用水直接冲击泄漏的液氨或泄漏源。

相关内容:题干,企业,禽类,加工,员工,415人,厂房,15000m2,车间,冷冻库,冷藏,液氨,生产单,元和,办公区

猜你喜欢

发表评论
更多 网友评论0 条评论)
暂无评论

访问排行

Copyright © 2012-2014 恰考网 Inc. 保留所有权利。 Powered by tikuer.com

页面耗时0.0573秒, 内存占用1.04 MB, Cache:redis,访问数据库15次