某甲醇生产企业,生产原料为天然气。甲醇成品用企业自备的1 0台载重量20t的槽罐车运输。在距离生产区1500m处建有甲醇罐装站,站内有6个单个储量15t的...

作者: rantiku 人气: - 评论: 0
问题 某甲醇生产企业,生产原料为天然气。甲醇成品用企业自备的1 0台载重量20t的槽罐车运输。在距离生产区1500m处建有甲醇罐装站,站内有6个单个储量15t的储罐和6个装车台,另有一个4m高钢制移动平台,工人可登上该平台开展日常维护工作。罐装作业由人工操作完成。站区避雷装置、防火标志及消防设施齐全。在罐装站内划定了黄色警戒线。所有槽罐车都按要求安装了防静电装置和防火罩。 根据以上场景,回答下列问题(共2 6分): 1.根据《关于开展重大危险源监督管理工作的指导意见》,指出该企业应申报的重大危险源并说明理由。 2.根据《企业职工伤亡事故分类标准》(GB 6441-86),指出罐装站可能发生的事故类别并说明引发的原因。 3.从安全技术和安全管理的角度,指出该罐装站应采取的事故预防措施。
选项

1.根据《关于开展重大危险源监督管理工作的指导意见》,甲醇是闪点小于2 8℃的易燃液体,在生产场所的临界量是2t,在储存区的临界量是20t。该甲醇生产企业在生产区由自备的1 0台载重量20t的槽灌车运输,生产区甲醇量远远大于2t,所以构成重大危险源。

在距离生产区1500m处建有甲醇罐装站,站内有6个单个储量15 t的储罐,总储量最大达到90t,超过储存区的临界量20t,所以储罐区也构成重大危险源。

2.根据《企业职工伤亡事故分类标准》(GB 6441-86)的规定,罐装站可能发生的事故类别有火灾、容器爆炸、车辆伤害、高处坠落、中毒、触电等。由于甲醇是易燃液体,容易造成火灾事故;该企业罐装站有6个装车台用于给槽罐车罐装,槽罐车在罐装站行驶容易造成车辆伤害;该企业罐装站用于日常维修工作的4m高钢制移动平台使维修工人处于高处作业,容易造成高处坠落事故;甲醇经呼吸道和消化道可被人体吸收,吸入10ml能使眼睛失明,再多可使人中毒致死。

3.防火防爆技术措施:

(1)控制点火源。禁止明火进入站区;汽车进入站区要带熄火器,有接地铁链;气温过高时储罐用水喷淋降温;维修时使用铜制工具,不穿带钉的鞋子;使用防爆电气设备,防止电气火花,设置避雷装置、静电接地装置。

(2)防止甲醇泄漏。

(3)防止氧化剂进入储罐。

(4)建立消防设施、配备消防器材。

避免甲醇中毒的技术措施:

(1)作业场所要加强通风。

(2)作业人员正确佩戴劳动防护用品。

预防车辆伤害、高处坠落的技术措施有:

(1)厂区应有车辆限速标志。

(2)车辆不允许搭乘无关人员。

(3)高处作业应佩戴安全带,高处通道应有护栏。

(4)雨雪天作业注意防滑。

安全管理预防措施主要有:

(1)建立、健全安全管理制度,包括安全生产责任制、安全检查制度、防火防爆安全操作规程、安全生产交接班制度、劳保用品管理制度、厂内交通运输安全管理条例等管理制度。

(2)建立并完善生产经营单位的安全管理组织机构和人员配置。

(3)保证安全生产投入。

(4)进行全员安全培训和教育。

(5)加强安全检查与现场巡检。

【命题点与拓展】

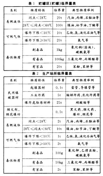
1.根据《关于开展重大危险源监督管理工作的指导意见》的规定,本次申报的重大危险源,是指长期地或者临时地生产、搬运、使用或储存危险物品,且危险物品的数量等于或超过临界量的场所和设施,以及其他存在危险能量等于或超过临界量的场所和设施。重大危险源申报的类别如下:(1)贮罐区(贮罐);(2)库区(库);(3)生产场所;(4)压力管道;(5)锅炉;(6)压力容器;(7)煤矿(井工开采);(8)金属非金属地下矿山;(9)尾矿库。其中,贮罐区(贮罐)重大危险源见下表表1中所列类别的危险物品,且储存量达到或超过其临界量的贮罐区或单个贮罐。生产场所重大危险源见下表表2中所列类别的危险物质量达到或超过临界量的设施或场所。

2.根据《企业职工伤亡事故分类标准》(GB 6441-86),伤亡事故是指企业职工在生产劳动过程中,发生的人身伤害和急性中毒。事故的类别包括:物体打击、车辆伤害、机械伤害、起重伤害、触电、淹溺、灼烫、火灾、高处坠落、坍塌、冒顶片帮、透水、放炮、火药爆炸、瓦斯爆炸、锅炉爆炸、容器爆炸、其他爆炸、中毒和窒息、其他伤害。

3.甲醇是易燃液体,其蒸汽与空气所形成的爆炸性混合物遇明火、高温、氧化剂有燃烧爆炸危险,所以甲醇罐装站应采取的事故预防措施主要是防火防爆技术措施。其次为预防车辆伤害、高处坠落等,应分别针对上述伤害采取措施。

答案
解析

猜你喜欢

发表评论
更多 网友评论0 条评论)
暂无评论

访问排行

Copyright © 2012-2014 恰考网 Inc. 保留所有权利。 Powered by tikuer.com

页面耗时0.0347秒, 内存占用1.04 MB, Cache:redis,访问数据库19次