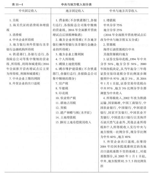
下列税种中,适合由地方政府实施征管的有(??)。A.证券交易印花税 B.耕地占用税 C.遗产和赠与税 D.土地增值税 E.增值税

作者: tihaiku 人气: - 评论: 0
问题 下列税种中,适合由地方政府实施征管的有(??)。
选项 A.证券交易印花税 B.耕地占用税 C.遗产和赠与税 D.土地增值税 E.增值税
答案 BCD
解析 (1)将与稳定国民经济有关的税种以及与收入再分配有关的税种,划归中央政府,如个人所得税和公司所得税。(2)将那些税基流动性大的税种划归中央政府。如个人所得税、公司所得税、增值税、销售税和遗产赠与税等。(3)对于那些与自然资源有关的税种(如资源税),如果在地区间分布不均匀,则应该划归中央政府,以免导致地区间税源的不平衡。但如果某些自然资源在地区间分布均匀,由于税基不可流动,则更适合于划归地方政府。(4)将进出口关税和其他收费全部划归中央政府。(5)将那些税基流动性较小的、税源分布较广(不易统一征收)的税种,如房产税、土地税、土地增值税等划归地方政府。

相关内容:税种,地方政府,征管,证券交易,印花税,耕地,遗产,赠与税,土地增值税,增值税

猜你喜欢

发表评论
更多 网友评论0 条评论)
暂无评论

访问排行

Copyright © 2012-2014 恰考网 Inc. 保留所有权利。 Powered by tikuer.com

页面耗时0.0426秒, 内存占用1.04 MB, Cache:redis,访问数据库18次