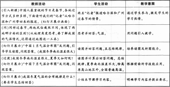
阅读以下关于“我国南北气温的差异”的教学过程设计,回答问题。 问题: (1)结合材料,分析本次教学过程中计算机辅助地理教学容易出现的问题...

作者: rantiku 人气: - 评论: 0
问题 阅读以下关于“我国南北气温的差异”的教学过程设计,回答问题。 问题: (1)结合材料,分析本次教学过程中计算机辅助地理教学容易出现的问题。(6分) (2)为减少这些弊端的影响,利用计算机辅助地理教学时应把握好哪些方面 (10分)
选项
答案
解析 (1)容易出现的问题: ①将计算机课件等同于挂图。该教学中,计算机课件的主要作用在于呈现我国1月和7月的气温分布图,完全可以用两幅相应的挂图取代。实际上可以利用计算机课件呈现出多样化的动态学习情境.例如.可以由动画展示等温线的数值,也可以展示北方与南方民居的图片,让学生分析特点及其成因。 ②教学过程受机器牵制,师生互动减少。教学中,计算机课件是事先预设好的,教学流程完全受制于课件的播放。这难免会出现课件中学习内容的难易、详程度与学生实际掌握的情况相左的现象。 (2)应注意把握的方面: ①体现“学生为主体”的新课程理念。通过计算机充分展示学习情境,促进学生主动积极、开放式地学习,使学生在有疑问的情况下依据某些问题进行创造性学习,利于实现“以学习者为中心”的学习。 ②贯通广阔时空。浓缩地理事物发展历程,提高学习效率。计算机技术提供文本、图形、动画、视频图像、声音等多种媒体集成的大容量信息,具有形式灵活、资源共享、超媒体、交互性等特点,有利于创设更接近实际情境的虚拟化的学习环境,这种形式带来了一种全新的学习环境和认知方式。 ③实现人机关系的协调化。在地理课堂教学中,计算机只是一个辅助手段,它不能取代教师的教学。计算机课件只是一个重要的教学资源和媒介.其目的在于帮助学生在教师设计的学习过程中,不断透过纷繁的地理现象找寻原因和规律.或是提出解决问题的对策与思路。所以说,计算机课件应该有利于师生问的相互交流与反馈调整。

猜你喜欢

发表评论
更多 网友评论0 条评论)
暂无评论

访问排行

Copyright © 2012-2014 恰考网 Inc. 保留所有权利。 Powered by tikuer.com

页面耗时0.0315秒, 内存占用1.04 MB, Cache:redis,访问数据库17次