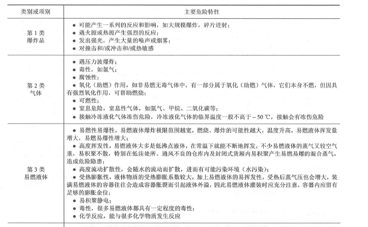
属于第1类爆炸品主要危险特性的是( )A.遇压力波爆炸 B.可燃性 C.遇火源或热源产生强烈的反应 D.化学反应,能与很多化学物质发生反应

作者: tihaiku 人气: - 评论: 0
问题 属于第1类爆炸品主要危险特性的是( )
选项 A.遇压力波爆炸 B.可燃性 C.遇火源或热源产生强烈的反应 D.化学反应,能与很多化学物质发生反应
答案 C
解析

相关内容:压力,可燃性,火源,热源,反应,化学反应,化学,物质

猜你喜欢

发表评论
更多 网友评论0 条评论)
暂无评论

访问排行

Copyright © 2012-2014 恰考网 Inc. 保留所有权利。 Powered by tikuer.com

页面耗时0.0464秒, 内存占用1.05 MB, Cache:redis,访问数据库19次