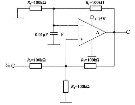
如图所示,矩形波发生电路中,运算放大器的电源为+15V(单电源供电),其最大输出电压 Umax=12V,最小的输出电压Uomin,其他特性都是理想的,那么...

作者: rantiku 人气: - 评论: 0
问题 如图所示,矩形波发生电路中,运算放大器的电源为+15V(单电源供电),其最大输出电压 Umax=12V,最小的输出电压Uomin,其他特性都是理想的,那么电容电压的变化范围为()。
选项 A. -5 B. —10 C.5 D. 10
答案 B
解析

猜你喜欢

发表评论
更多 网友评论0 条评论)
暂无评论

Copyright © 2012-2014 恰考网 Inc. 保留所有权利。 Powered by tikuer.com

页面耗时0.0400秒, 内存占用1.03 MB, Cache:redis,访问数据库19次